重庆市与长三角地区产业对接活动合同
2025-12-08
重庆 中标结果
重庆市与长三角地区产业对接活动合同
重庆-2025-12-08 00:00:00
附件下载:
重庆市与长三角地区产业对接活动合同.***
重庆-2025-12-08 00:00:00
[ 索引号 ]
******************/**********
[ 发文字号 ]
[ 主题分类 ]
财政
[ 体裁分类 ]
采购与招标
[ 发布机构 ]
市经济信息委
[ 成文日期 ]
**********
[ 发布日期 ]
**********
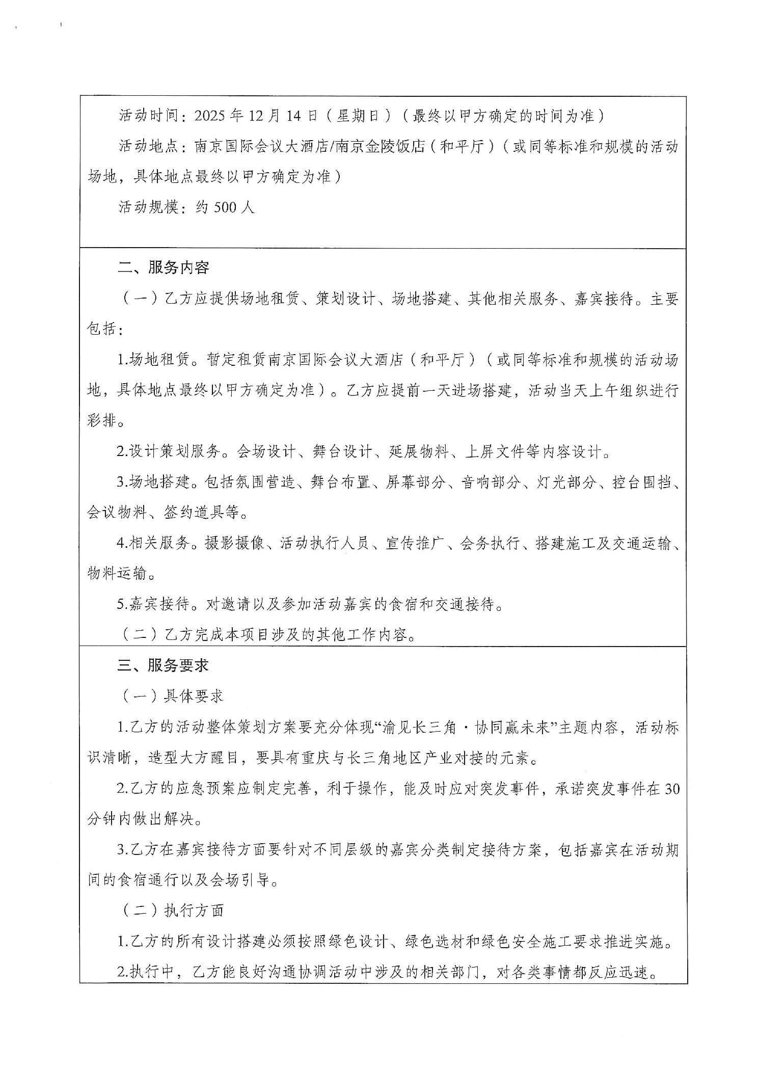
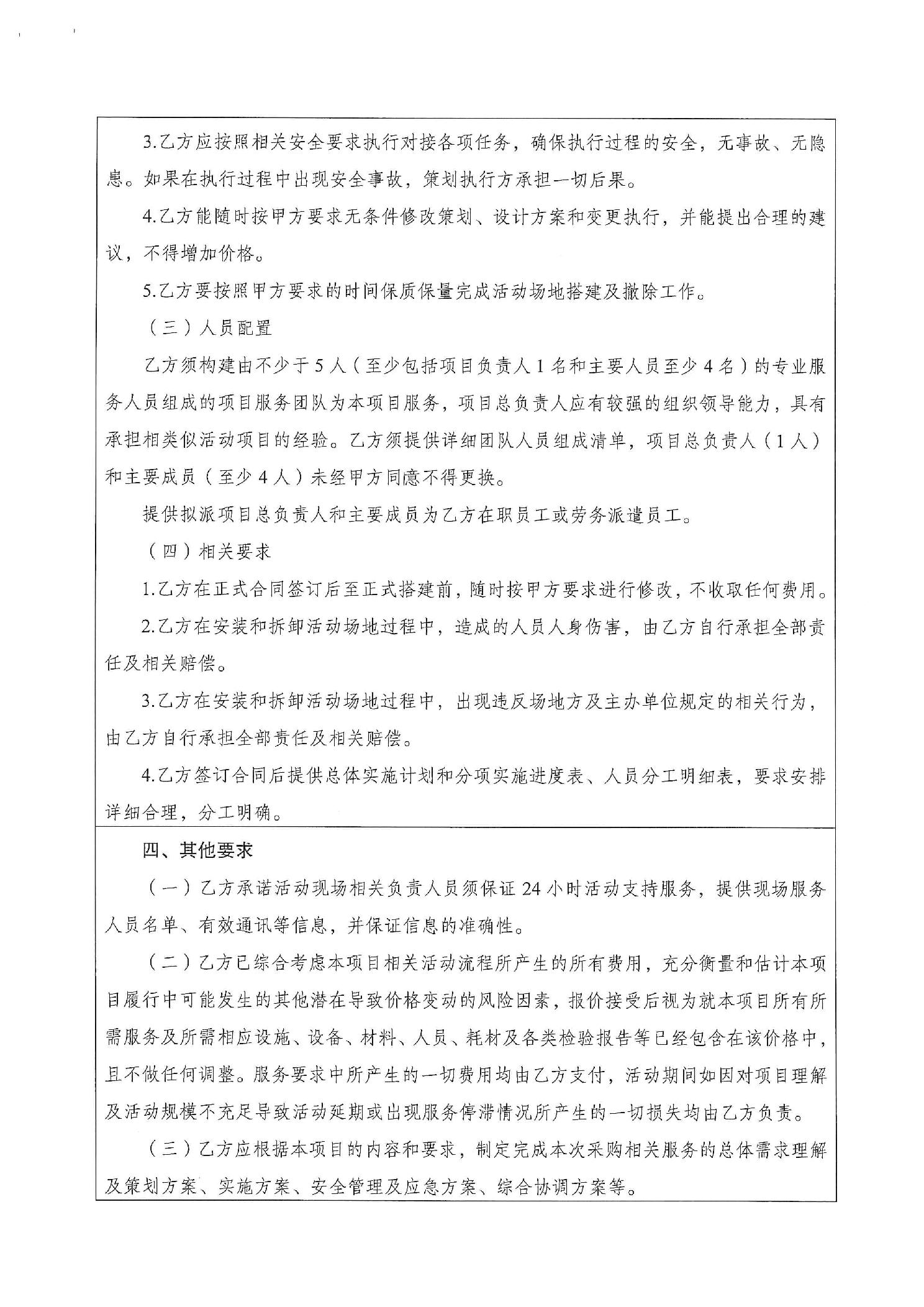
重庆市与长三角地区产业对接活动合同
大 中 小



















扫一扫在手机打开当前页
附件下载: 


