陕西/西安-2025-12-05 11:14:00
招标公告
一、招标条件
本次招标项目为百度智慧中心项目,招标类型为专业分包招标人为陕西建工第五建设集团有限公司。项目已具备招标条件,现对该项目*#楼、*#楼公区装修专业分包进行公开招标。
二、项目概况及招标范围:
*、工程概况
工程地点:新城区幸福南路以东,咸宁路以南。
结构类型:框架剪力墙砼结构。
建筑面积:******㎡。
*、招标范围及工作内容:
招标施工范围:百度智慧中心项目施工范围内的施工图纸(含设计变更)所包含的公区装修工程。
施工内容包括:包括但不限于百度智慧中心项目施工范围内的施工图纸(含设计变更)所包含的所有公区装修等的制作、运输、成品保护等。具体做法详见设计图纸,满足相关规范要求。
技术标准:符合相应的国家标准或行业标准,不存在安全隐患。
质量标准:按设计图纸要求、甲方现场具体要求、经甲方审核的施工方案要求及其他相关国家标准规范要求执行。
安全要求:零安全事故;安全防护用品使用率达***%,现场安全达标合格率***% ,人员持证上岗率***%。
进度要求(主要工期节点):以甲方实际通知为准。
*、其他要求:/。
三、投标人资格要求:
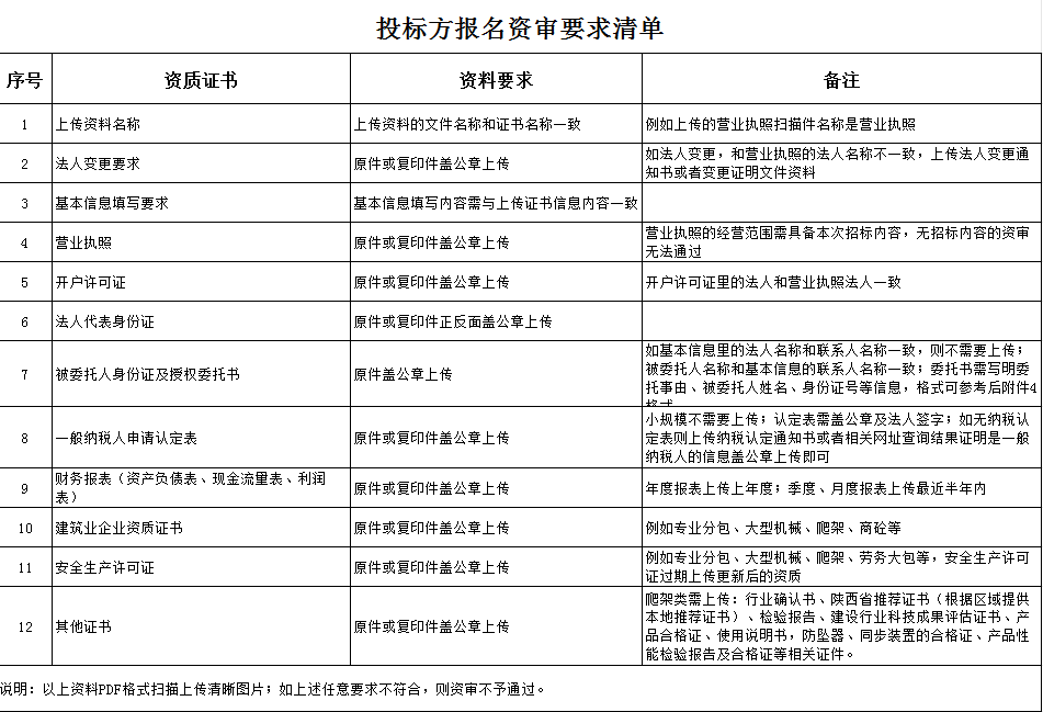
*、投标人为独立法人资格,具备营业执照、开户许可证、装饰装修二级及以上资质、安全许可证、纳税证明(一般纳税人)、法人身份证、财务报表(资产负债表、利润表、现金流量表(上年度整年或最近半年内)),并具有与本招标项目相应的施工能力。
*、具有相关经营范围的有效营业执照。
*、近三年施工业绩良好,近一年施工业绩达到**万元及以上,无不良记录,类似工程完成情况良好。
*、具有相应的施工能力,满足现场需求。
*、本项目不接受联合体投标。投标单位为同一人或者存在控股、管理关系的不同单位,不得参加同一项目投标的报名。
*、法定代表人授权委托书及被授权人身份证件(法定代表人参与投标仅提供法人身份证)。
*、公告未述内容详见招标文件,不一致时,以招标文件为准。
*、对供应商资质方面的其他要求:装饰装修二级及以上资质。


四、投标报名:
*、公开报名截止时间:自招标公告发布之日起*日截止报名。
*、报名地点:陕建云采电子商务平台(****://******.***)。
*、逾期报名或者未报名的投标人(签收不等同于报名),招标人不予受理。
五、投标保证金
本次投标保证金为¥/万元整(中标后自动转为履约诚意金,投标保证金以公对公转账形式支付,并注明投标单位、项目名称、招标内容。)
账号:/;开户行:/。
对于未能按要求提交投标保证金的投标人,招标人可以视为未响应招标文件内容而取消投标资格。
招标人在确定中标单位后无息返还未中标单位的投标保证金。
六、招标文件的获取
凡有意参加投标者,请于****年**月*日至****年**月**日,在陕建云采电子商务平台(****://******.***)上领取。
六、投标文件的递交
*、投标文件递交的截止时间为****年**月**日**时,标书递交方式为:
(*)陕建云采电子商务平台(****://******.***)上递交电子扫描签章完整的投标文件***格式。
(*)逾期送达、或未送达指定地点以及提供虚假资料的投标文件,招标人不予受理。
七、平台注册
投标单位必须在陕建云采电子商务平台中陕建投标版块进行登录、注册;注册时需上传资格要求中的资质文件(原件扫描件)***格式,审核通过后方可进行投标工作。
八、联系方式:
招标机构:陕西建工第五建设集团有限公司
地 址:陕西省西安市浐灞区金花北路****号
联 系 人: 李工 联系电话:***********



