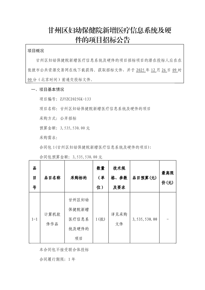
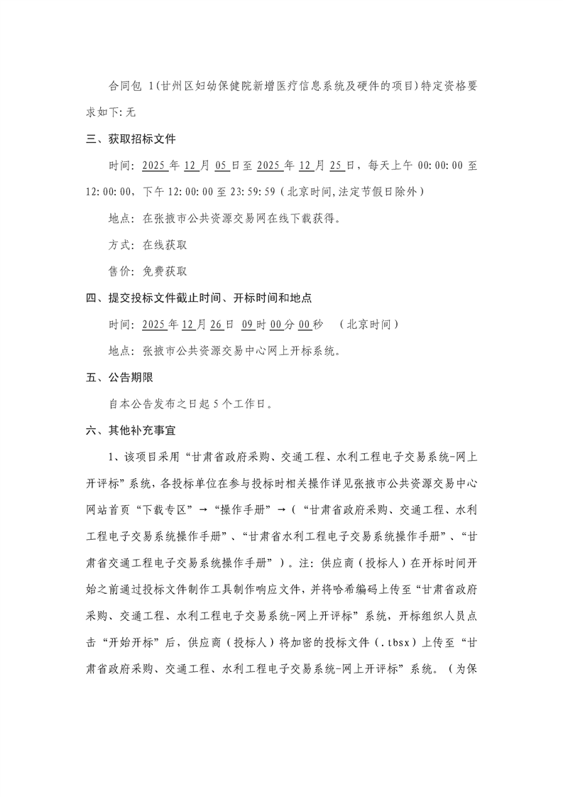
甘州区妇幼保健院新增医疗信息系统及硬件的项目招标公告
2025-12-04
甘肃/张掖 招标采购
甘州区妇幼保健院新增医疗信息系统及硬件的项目招标公告
甘肃/张掖-2025-12-04 00:00:00
甘肃/张掖-2025-12-04 00:00:00







