伊金霍洛旗人民政府办公室伊金霍洛旗人民政府办公室零售供油合同政府采购合...
2025-12-03
内蒙古/鄂尔多斯 中标结果
伊金霍洛旗人民政府办公室伊金霍洛旗人民政府办公室零售供油合同政府采购合...
内蒙古/鄂尔多斯-2025-12-03 00:00:00
内蒙古/鄂尔多斯-2025-12-03 00:00:00
|
伊金霍洛旗人民政府办公室伊金霍洛旗人民政府办公室零售供油合同政府采购合同公告
【信息时间: ****/**/* 阅读次数: 】【我要打印】【关闭】 【该公告信息由“内蒙古自治区政府采购网”自动推送至本网站,联系电话:************】 |
||||||||||||
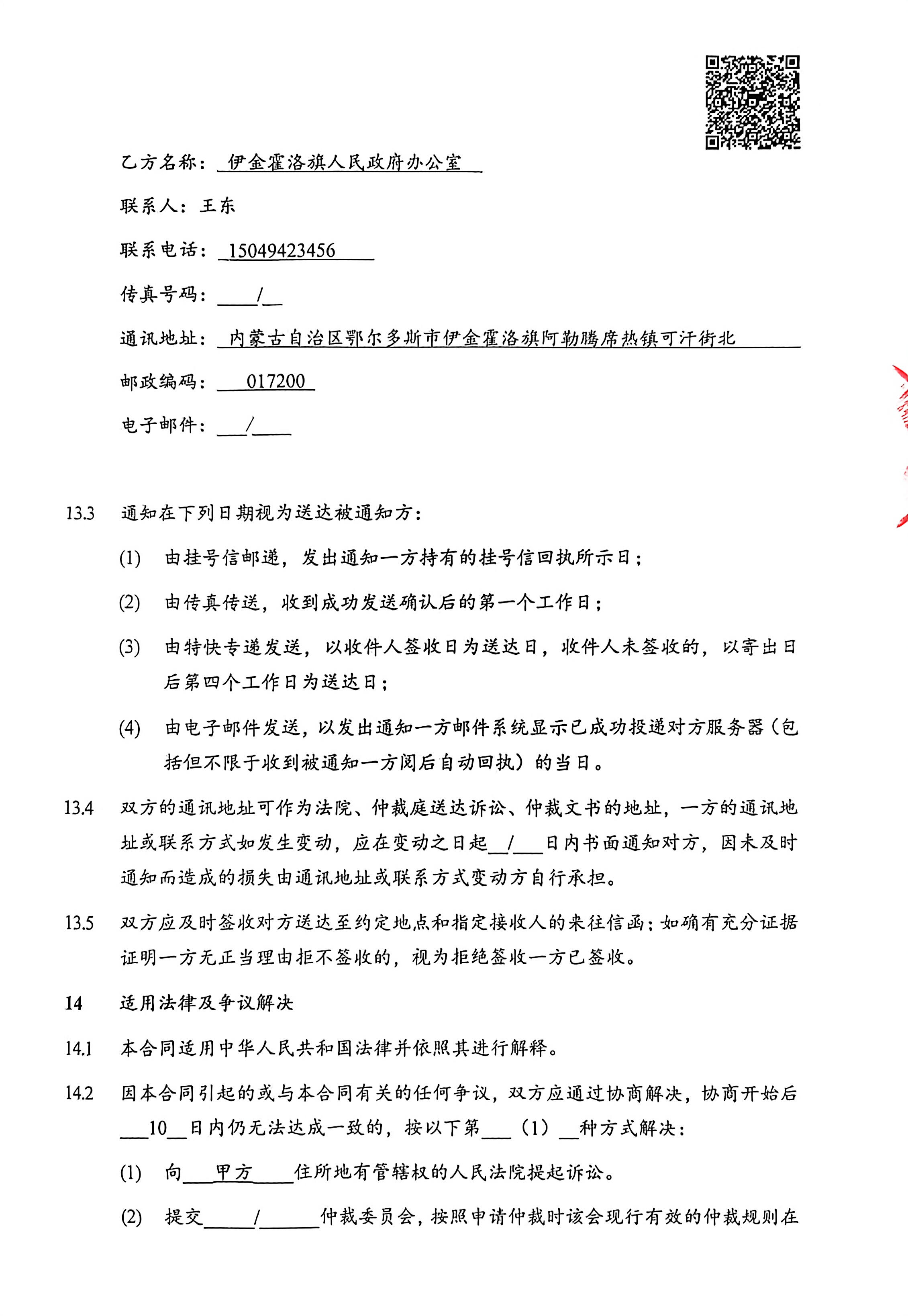
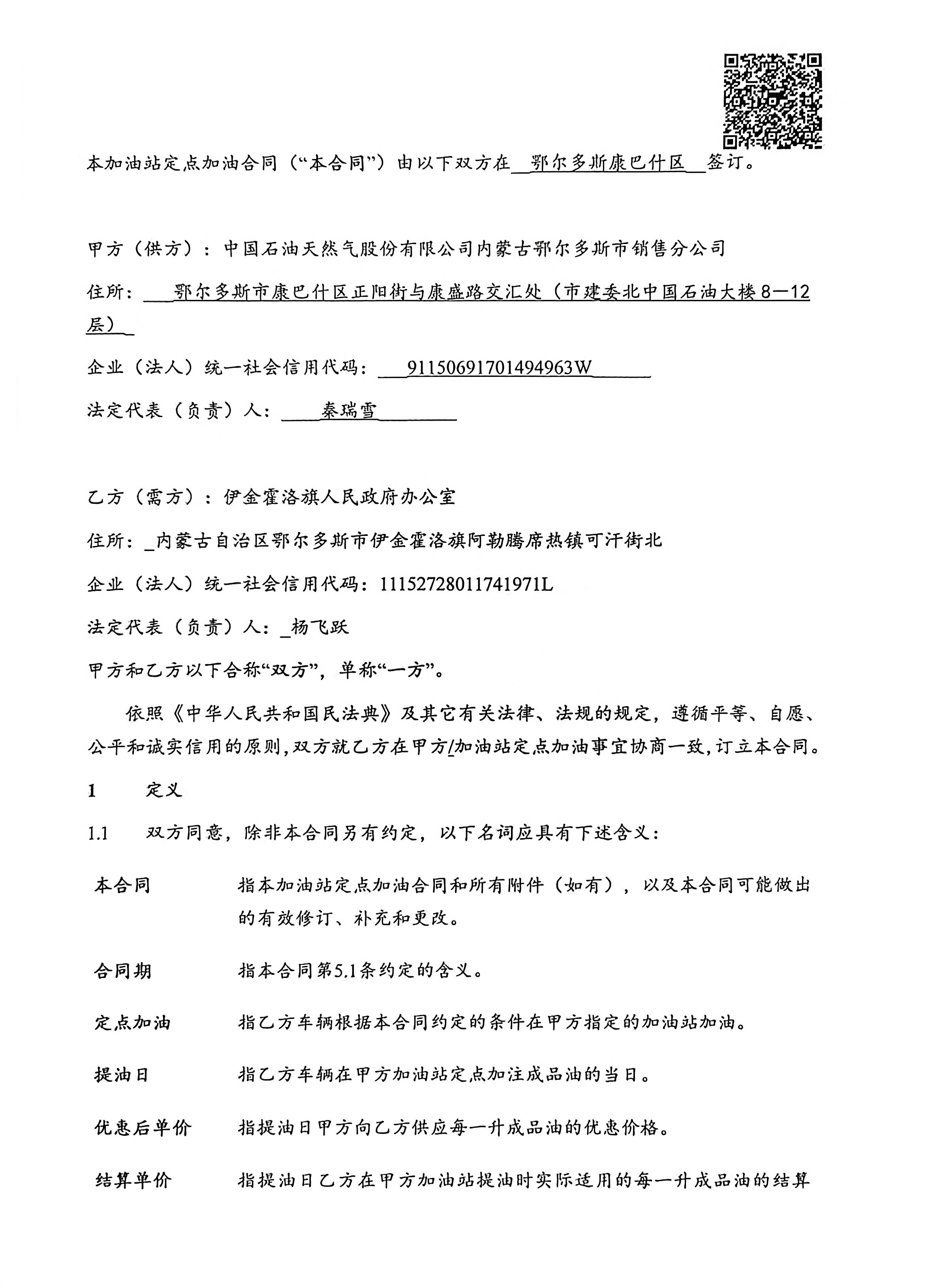
一、合同编号:***【****】*****二、合同名称:伊金霍洛旗人民政府办公室零售供油合同三、项目编号:鄂财购备字(电子)[****]*******号四、项目名称:车辆燃油费五、合同主体采购人(甲方):伊金霍洛旗人民政府办公室 地址:鄂尔多斯市伊金霍洛旗 联系方式:******* 供应商(乙方):中国石油天然气股份有限公司内蒙古鄂尔多斯市销售分公司 地址:内蒙古自治区鄂尔多斯市康巴什区正阳街与康盛路交汇处 联系方式:*********** 六、合同主要信息主要标的:
合同金额: ***.**元,大写(人民币):捌佰壹拾贰元壹角柒分 履约期限:****年**月**日至****年**月**日 履约地点:伊金霍洛旗 采购方式: 七、合同签订日期****年**月**日 八、合同公告日期****年**月**日 九、其他补充事宜
合同附件: 伊金霍洛旗人民政府办公室 ****年**月**日 |
||||||||||||
|
||||||||||||



