宝丰县自然资源局宝丰县国土变更调查项目(2024年度)项目-成交公告
2025-12-02
河南/平顶山 中标结果
宝丰县自然资源局宝丰县国土变更调查项目(2024年度)项目-成交公告
河南/平顶山-2025-12-02 00:00:00
公告内容文档
河南/平顶山-2025-12-02 00:00:00
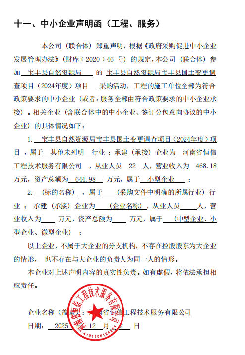
宝丰县自然资源局宝丰县国土变更调查项目(****年度)项目*成交公告
发布机构:宝丰县自然资源局
发布日期:********** **:**
访问次数:**
| 一、项目基本情况 | |||||||||||||||||||||||||||||||
| *、采购项目编号:宝财磋商******* | |||||||||||||||||||||||||||||||
| *、采购项目名称:宝丰县自然资源局宝丰县国土变更调查项目(****年度)项目 | |||||||||||||||||||||||||||||||
| *、采购方式:竞争性磋商 | |||||||||||||||||||||||||||||||
| *、采购公告发布日期:****年**月**日 | |||||||||||||||||||||||||||||||
| *、评审日期:****年**月**日 | |||||||||||||||||||||||||||||||
| 二、成交情况 | |||||||||||||||||||||||||||||||
|
|||||||||||||||||||||||||||||||
| 三、评审专家名单 | |||||||||||||||||||||||||||||||
| 邢红昌、王应军、杨留顺(采购人代表) | |||||||||||||||||||||||||||||||
| 四、代理服务收费标准及金额 | |||||||||||||||||||||||||||||||
| 收费标准:参照河南省招标投标协会 豫招协【****】***号文件的要求,费用由中标人在《中标通知书》发放时交到代理机构。 | |||||||||||||||||||||||||||||||
| 收费金额:**,***.**元 | |||||||||||||||||||||||||||||||
| 五、成交公告发布的媒介及成交公告期限 | |||||||||||||||||||||||||||||||
| 本次中标公告在《河南省政府采购网》《河南省政府采购网》、《平顶山市政府采购网》、《平顶山市宝丰县政府采购网》、《全国公共资源交易平台(河南省·宝丰县)》上发布,成交公告期限为*个工作日 。 | |||||||||||||||||||||||||||||||
| 六、其他补充事宜 | |||||||||||||||||||||||||||||||
| 本项目公告发布之日同时向中标人发出中标通知书;以邮寄、电子邮件等方式对未通过资格审查的投标人,告知其未通过的原因;参与评审但未中标的,告知其本人的评审得分与排序。供应商对成交结果有异议的,请于本公告公示届满之日起*个工作日内由法定代表人持法定代表人身份证明及本人身份证或响应文件中的授权委托人持授权委托书以书面形式(邮寄、传真件不予受理)一次性向采购人或采购代理公司提出质疑及相关证明材料(详细材料内容详见政府采购法有关规定),逾期不予受理。 | |||||||||||||||||||||||||||||||
| 七、凡对本次公告内容提出询问,请按以下方式联系 | |||||||||||||||||||||||||||||||
| *. 采购人信息 | |||||||||||||||||||||||||||||||
| 名称:宝丰县自然资源局 | |||||||||||||||||||||||||||||||
| 地址:宝丰县为民路中段 | |||||||||||||||||||||||||||||||
| 联系人:闫先生 | |||||||||||||||||||||||||||||||
| 联系方式:************ | |||||||||||||||||||||||||||||||
| *.采购代理机构信息(如有) | |||||||||||||||||||||||||||||||
| 名称:平顶山桦岚工程管理有限公司 | |||||||||||||||||||||||||||||||
| 地址:河南省平顶山市湛河区南环路街道开源路与姚电大道交叉口西北角九龙广场*#楼*单元*层***号 | |||||||||||||||||||||||||||||||
| 联系人:满先生 | |||||||||||||||||||||||||||||||
| 联系方式:*********** | |||||||||||||||||||||||||||||||
| *.项目联系方式 | |||||||||||||||||||||||||||||||
| 项目联系人:满先生 | |||||||||||||||||||||||||||||||
| 联系方式:*********** | |||||||||||||||||||||||||||||||



