陕西/西安-2025-12-02 09:21:58
招标公告
一、招标条件
本次招标项目为西安东站核心区市政道路及配套一期南侧、二期工程施工总承包项目五标段,招标类型为物资采购招标人为陕西建工第五建设集团有限公司。项目已具备招标条件,现对该项目零星五金物资进行公开招标。
二、项目概况及招标范围:
*、工程概况:
工程地点:西安市灞桥区红旗街道神鹿坊村
结构类型:市政道路
建筑面积:*****.****平方米
*、招标范围及工作内容:
招标施工范围:项目工程范围内施工现场和临建办公区所使用的零星物资。
施工内容包括:包括但不限于项目施工现场和临建办公区范围内所使用的零星物资 。
技术标准:符合国家标准要求 。
质量标准/设备要求:质量要求及技术标准;符合国家标准要求。货物质量应符合国家、行业、地方性规范(标准)要求 无国家、行业、地方性规范(标准)的,应符合企业标准,乙方应当提交企业标准,作为合同附件。上述规范(标准)均不存在的,应满足其正常的使用性能要求及图纸设计要求。如国家颁布新标准或者更高标准,应当满足新标准或者更高标准的要求。
安全要求:零安全事故 。
进度要求(主要工期节点):在甲方施工节点内按时完成 。
*、其他要求:
/。
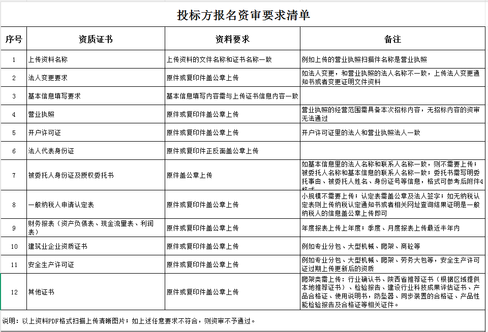
三、投标人资格要求:
*、投标人为独立法人资格,具备营业执照、开户许可证、纳税证明、法人身份证、财务报表(上年度整年或最近半年内)、注册资本金/ 万元及以上,并具有相应的供应能力。
*、具有相关经营范围的有效营业执照。
*、近三年施工业绩及企业资信良好,无不良记录,类似工程完成情况良好。
*、具有相应的供应能力,满足现场需求。
*、本项目不接受联合体投标。投标单位为同一人或者存在控股、管理关系的不同单位,不得参加同一项目投标的报名。
*、法定代表人授权委托书及被授权人身份证件(法定代表人参与投标仅提供法人身份证)。
*、公告未述内容详见招标文件,不一致时,以招标文件为准。
*、对供应商资质方面的其他要求:营业范围含建筑材料销售等。


四、投标报名:
*、公开报名截止时间:自招标公告发布之日起*日截止报名。
*、报名地点:陕建云采电子商务平台(****://******.***)。
*、逾期报名或者未报名的投标人(签收不等同于报名),招标人不予受理。
五、投标保证金
本次投标保证金为¥/万元整(中标后自动转为履约诚意金,投标保证金以公对公转账形式支付,并注明投标单位、项目名称、招标内容。)
账号:********************;开户行:中国建设银行金花路支行。
对于未能按要求提交投标保证金的投标人,招标人可以视为未响应招标文件内容而取消投标资格。
招标人在确定中标单位后无息返还未中标单位的投标保证金。
六、招标文件的获取
凡有意参加投标者,请于****年** 月*日至****年**月** 日,在陕建云采电子商务平台(****://******.***)上领取。
六、投标文件的递交
*、投标文件递交的截止时间为****年** 月**日** 时,标书递交方式为:
(*)陕建云采电子商务平台(****://******.***)上递交电子扫描签章完整的投标文件***格式。
(*)逾期送达、或未送达指定地点以及提供虚假资料的投标文件,招标人不予受理。
七、平台注册
投标单位必须在陕建云采电子商务平台中陕建投标版块进行登录、注册,注册时需上传资格要求中的资质文件(原件扫描件)***格式,审核通过后方可进行投标工作。
八、联系方式:
招标机构:陕西建工第五建设集团有限公司
地 址:陕西省西安市浐灞区金花北路****号
联 系 人:王少凯联系电话:***********



