陕西/西安-2025-11-25 17:50:35
招标公告
一、招标条件
本次招标项目为韩南韩北村城中村改造项目(安置房***),招标类型为专业分包 招标人为陕西建工新城建设投资有限公司。项目已具备招标条件,现对该项目室内电梯采购及安装工程进行公开招标。
二、项目概况及招标范围
*、工程概况
工程地点:陕西省西安市新城区长兴路
结构类型:框架剪力墙结构
建筑面积:*****.**㎡
*、招标范围及工作内容
招标施工范围:本项目施工范围内的所有室内电梯设备采购与安装工程。
施工内容包括:包括但不限于室内电梯的所有有关采购安装的工作设备生产、包装、运输(含装卸费)、成品保护、仓储、安装所需辅材、调试、各项试验检验费、保险费、验收费、劳保基金、关税、安全措施、技术指导支持、使用培训、质保期服务以及与设备有关的特殊要求等,并配合甲方安全文明施工、做到现场工完场清,且满足治污减霾要求。
技术标准:符合图纸及设计规范等要求,详见图纸及规范。
质量标准/设备要求:《电梯制造与安装安全规范》**/*****.******标准。
安全要求:零安全事故。
进度要求(主要工期节点):工期应满足建设单位及甲方总工期及阶段工期要求,若不能满足,应承担工期延误违约责任。
*、其他要求
/。
三、投标人资格要求
*、投标人为独立法人资格,具备营业执照、特种设备生产许可证、开户许可证、纳税证明、法人身份证、财务报表(最近半年内或上年整年),注册资本金/万元及以上,并具有相应的供应能力。
*、具有相关经营范围的有效营业执照,具有相关工程专业承包资质。
*、近三年施工业绩及企业资信良好,无不良记录,类似工程完成情况良好。
*、具有相应的施工能力,满足现场需求。
*、本项目不接受联合体投标。投标单位为同一人或者存在控股、管理关系的不同单位,不得参加同一项目投标的报名。
*、法定代表人授权委托书及被授权人身份证件(法定代表人参与投标仅提供法人身份证)。
*、公告未述内容详见招标文件,不一致时,以招标文件为准。
*、对供应商资质方面的其他要求:特种设备生产许可证。


四、投标报名
*、公开报名截止时间:自招标公告发布之日起*日截止报名。
*、报名地点:陕建云采电子商务平台(****://******.***)。
*、逾期报名或者未报名的投标人(签收不等同于报名),招标人不予受理。
五、投标保证金
本次投标保证金为¥/万元整(中标后自动转为履约诚意金,投标保证金以公对公转账形式支付,并注明投标单位、项目名称、招标内容。)
账号:/;开户行:/。
对于未能按要求提交投标保证金的投标人,招标人可以视为未响应招标文件内容而取消投标资格。
招标人在确定中标单位后无息返还未中标单位的投标保证金。
六、招标文件的获取
凡有意参加投标者,请于****年**月**日至****年**月*日,在陕建云采电子商务平台(****://******.***)上领取。
六、投标文件的递交
*、投标文件递交的截止时间为****年**月*日**时,标书递交方式为:
(*)陕建云采电子商务平台(****://******.***)上递交电子扫描签章完整的投标文件***格式。
(*)逾期送达、或未送达指定地点以及提供虚假资料的投标文件,招标人不予受理。
七、平台注册
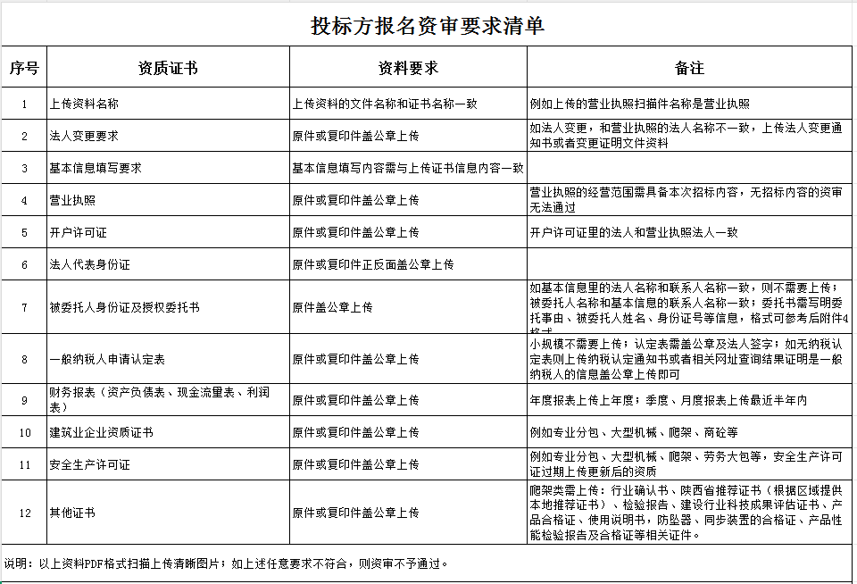
投标单位必须在陕建云采电子商务平台中陕建投标版块进行登录、注册。注册时需上传资格要求中的资质文件(原件扫描件)***格式,审核通过后方可进行投标工作。
八、联系方式
招标机构:陕西建工新城建设投资有限公司
地 址:西安市新城区尚勤路***号尚勤大厦***室
联 系 人:宋 工联系电话:***********



