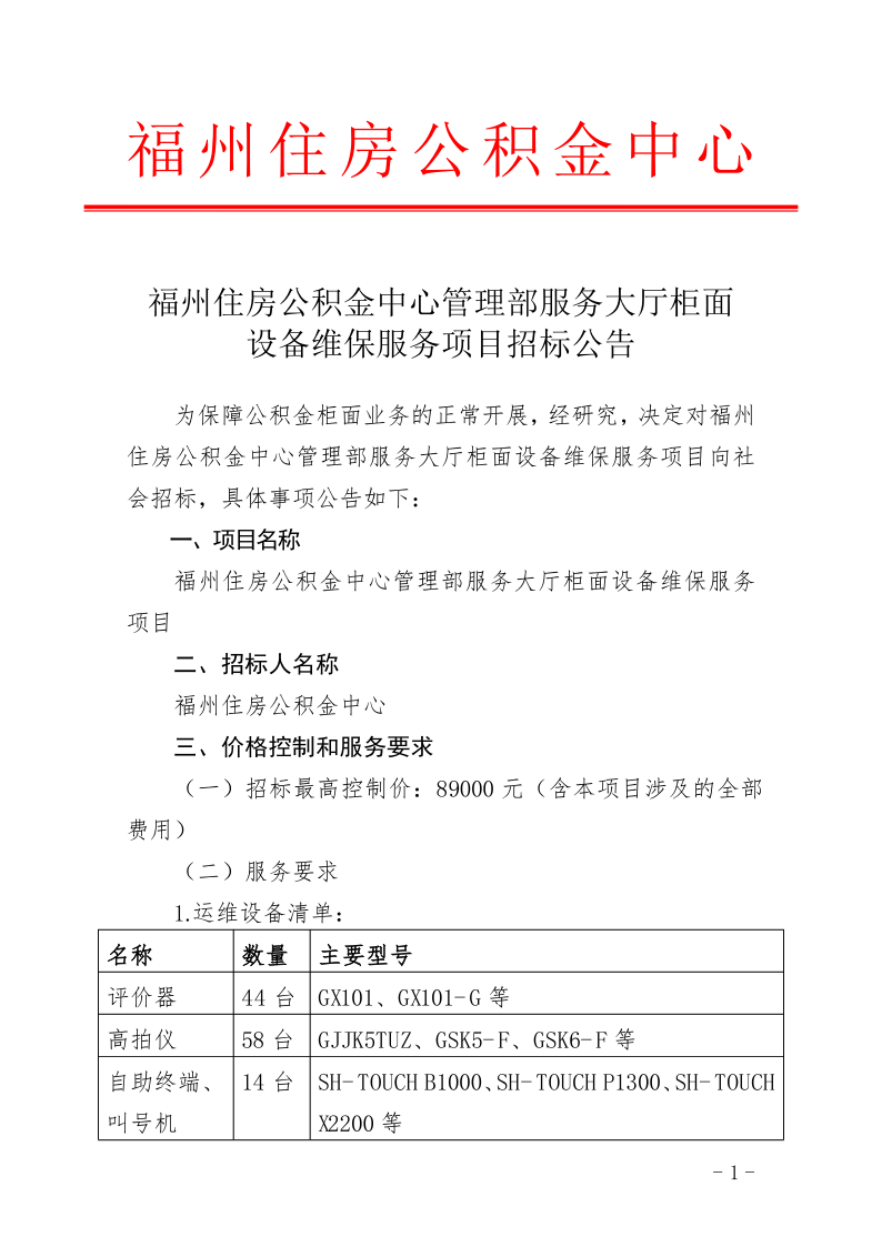
福州住房公积金中心管理部服务大厅柜面设备维保服务项目招标公告
2025-11-24
福建/福州 招标采购
福州住房公积金中心管理部服务大厅柜面设备维保服务项目招标公告
福建/福州-2025-11-24 00:00:00
、
来源:公积金中心
福建/福州-2025-11-24 00:00:00
福州住房公积金中心管理部服务大厅柜面设备维保服务项目招标公告
时间:********** **:**
浏览量:***


扫一扫在手机上查看当前页面



