固镇县招商和对外合作中心2024年绩效自评结果和重点项目绩效评价报告
安徽/蚌埠-2025-10-20 00:00:00
| 索引号:
|
*********/************ |
信息分类: |
部门项目 |
| 发布机构: |
固镇县招商和对外合作中心 |
发布日期: |
********** **:** |
| 文*****;*****;号: |
|
有效性:
|
有效 |
| 成文日期: |
********** |
| 名*****;*****;称: |
固镇县招商和对外合作中心****年绩效自评结果和重点项目绩效评价报告 |
| 关键词:
|
绩效自评结果和重点项目绩效评价报告 |
| 索引号:
|
*********/************ |
| 信息分类: |
部门项目 |
| 发布机构: |
固镇县招商和对外合作中心 |
| 发布日期: |
********** **:** |
| 名*****;*****;称: |
固镇县招商和对外合作中心****年绩效自评结果和重点项目绩效评价报告 |
| 有效性:
|
有效 |
| 成文日期: |
********** |
| 文*****;*****;号: |
|
| 关键词:
|
绩效自评结果和重点项目绩效评价报告 |
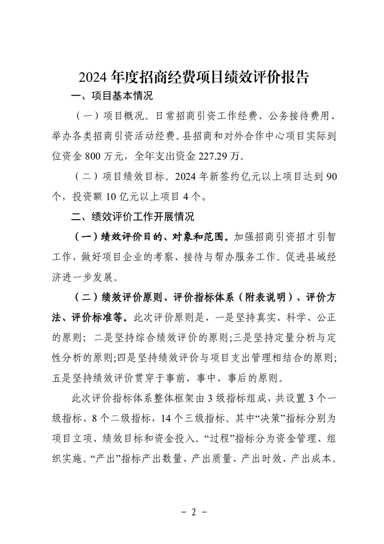
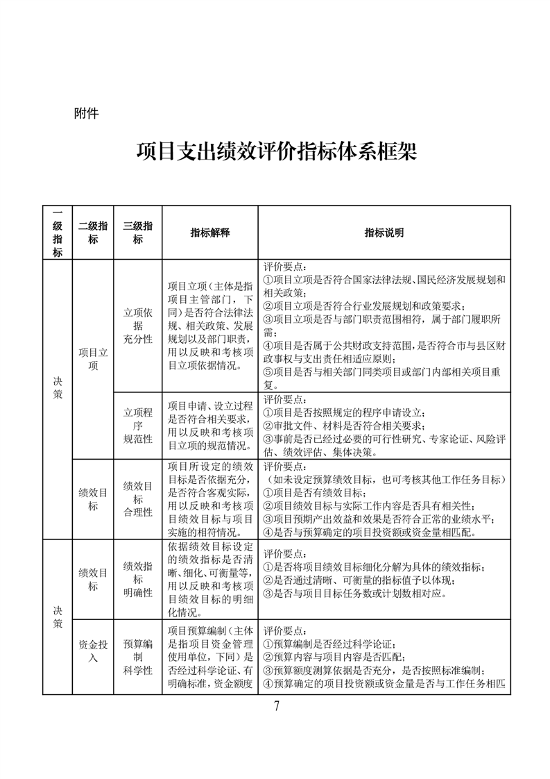
固镇县招商和对外合作中心****年绩效自评结果和重点项目绩效评价报告
发布时间:********** **:**
来源: 固镇县招商和对外合作中心
浏览量:
【字号:大中小】
打印