众采
首页
产品套餐
登录
|
注册
固镇县
残联
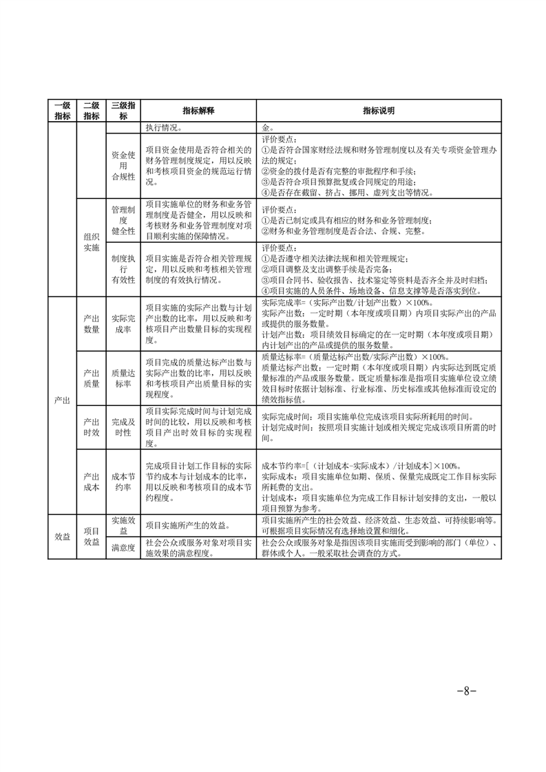
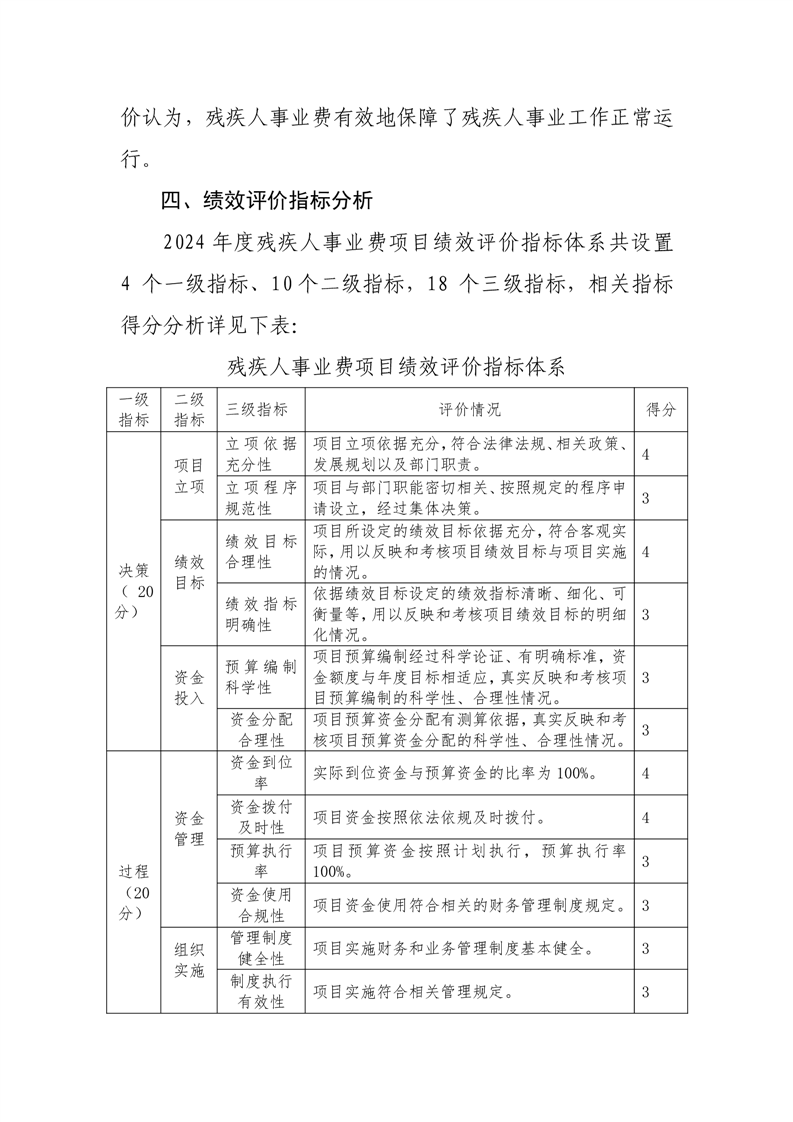
2024年度项目绩效自评结果和绩效评价报告
2025-10-18
安徽/蚌埠
中标结果
固镇县
残联
2024年度项目绩效自评结果和绩效评价报告
安徽/蚌埠-2025-10-18 00:00:00
索
引
号:
*********/************
信息分类:
部门项目
发布机构:
固镇县残疾人联合会
发布日期:
********** **:**
文*****;*****;号:
有
效
性:
有效
成文日期:
**********
名*****;*****;称:
固镇县
残联
****年度项目绩效自评结果和绩效评价报告
关
键
词:
项目绩效自评结果和绩效评价报告
索
引
号:
*********/************
信息分类:
部门项目
发布机构:
固镇县残疾人联合会
发布日期:
********** **:**
名*****;*****;称:
固镇县
残联
****年度项目绩效自评结果和绩效评价报告
有
效
性:
有效
成文日期:
**********
文*****;*****;号:
关
键
词:
项目绩效自评结果和绩效评价报告
固镇县
残联
****年度项目绩效自评结果和绩效评价报告
发布时间:********** **:**
来源: 固镇县残疾人联合会
浏览量:
【字号:
大
中
小
】
打印
解读
扫一扫在手机打开当前页
微信客服
公众号
小程序
法律声明
|
服务协议
|
隐私条款
|
站点地图
|
XML地图
|
新闻栏目
© 众采招标网 南京预见商擎信息科技有限公司 版权所有
|
苏ICP备19019254号-5
京公网安备 11010804033151号
用户反馈
服务协议
隐私协议
法律声明