阳江市文化馆A区对外开放场所提质升级项目造价咨询服务采购公告
2025-11-13
广东/阳江 招标采购
阳江市文化馆A区对外开放场所提质升级项目造价咨询服务采购公告
广东/阳江-2025-11-13 00:00:00
广东/阳江-2025-11-13 00:00:00
关于为【阳江市文化馆*区对外开放场所提质升级项目造价咨询服务】公开选取【工程造价咨询】机构的公告
********** **:** ,在广东省网上中介服务超市为阳江市文化馆(阳江市美术馆、阳江市非物质文化遗产保护中心) 公开选取工程造价咨询中介服务机构,现将相关事项公告如下:
此项目采用多选一的直接选取方式,项目业主将在报名的若干家中介机构中,自主选定一家作为中选机构,未被选中的机构不应有任何异议。
-
项目业主
阳江市文化馆(阳江市美术馆、阳江市非物质文化遗产保护中心)
-
采购项目名称
阳江市文化馆*区对外开放场所提质升级项目造价咨询服务
-
中介服务事项
无(属于非行政管理的中介服务项目采购)
-
投资审批项目
否
-
采购项目编码
*************************
-
项目规模
投资额(¥***,***.**元)
-
所需服务
工程造价咨询
-
服务内容
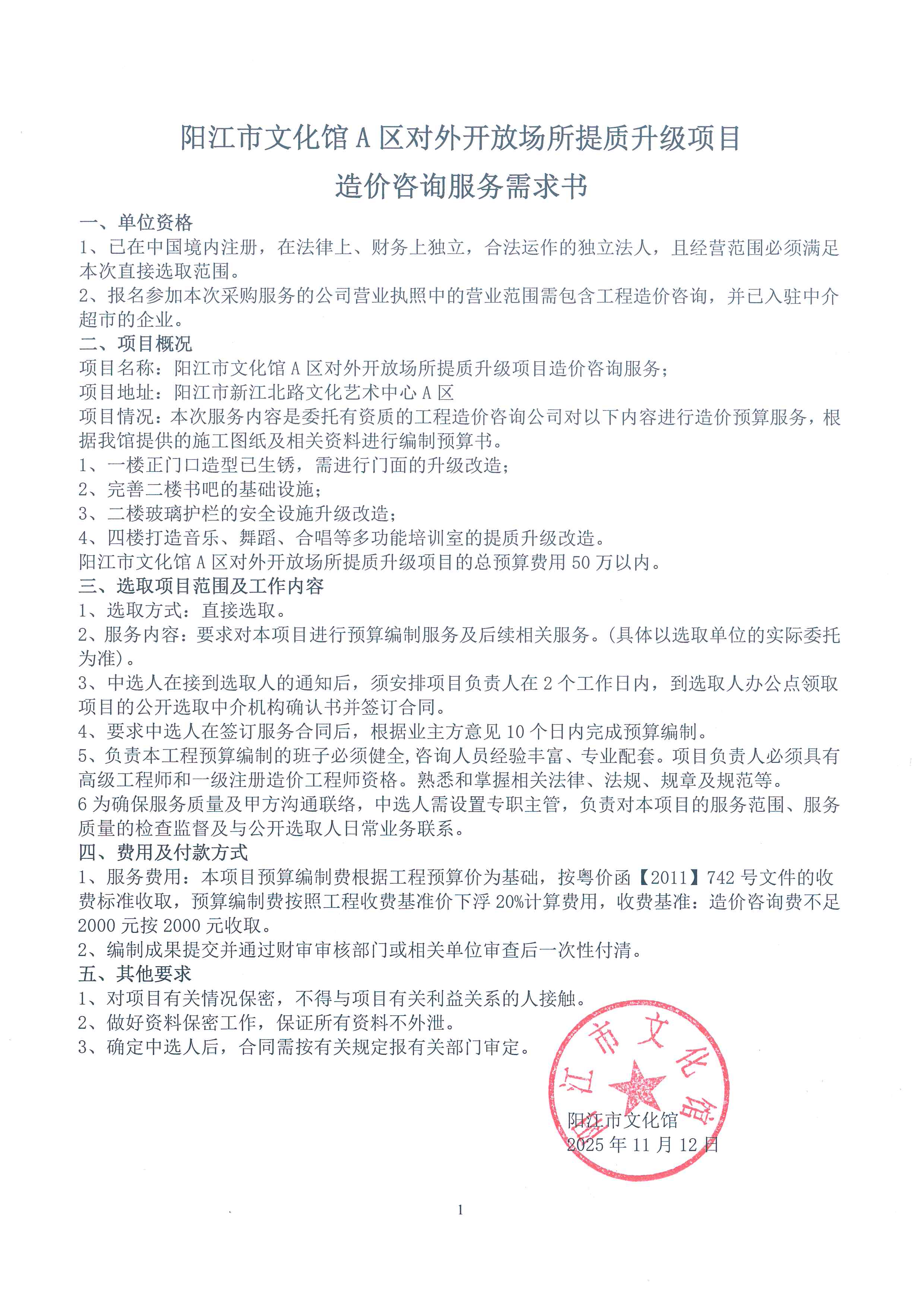
委托工程造价公司对阳江市文化馆*区对外开放场所提质升级项目开展工程造价咨询服务。 阳江市文化馆*区对外开放场所提质升级项目的总预算费用**万以内,详细内容如下; *、一楼正门口造型已生锈,需进行门面的升级改造; *、完善二楼书吧的基础设施; *、二楼玻璃护栏的安全设施升级改造; *、四楼打造音乐、舞蹈、合唱等多功能培训室的提质升级改造。
-
中介机构要求
仅承诺服务即可
-
其他要求说明:
无
-
服务时限说明
按照合同双方自行约定为准
-
服务金额
暂不做评估与测算
-
金额说明
服务费用:本项目预算编制费根据工程预算价为基础,按粤价函【****】***号文件的收费标准收取,预算编制费按照工程收费基准价下浮**%计算费用,收费基准:造价咨询费不足****元按****元收取。
-
选取中介服务机构方式
直接选取
-
是否选取中介
否
-
有无回避情况
否
-
截止报名时间
********** **:**
-
业主单位咨询电话
阳江市文化馆(阳江市美术馆、阳江市非物质文化遗产保护中心) (登录后查看)
- 采购需求书下载
广东省网上中介服务超市已经向符合资质条件的在库中介服务机构的业务授权人手机号码和中介专属网页发送通知,诚邀符合资质条件的在库中介服务机构登录中介专属网页进行报名。
阳江市公共资源交易中心
**********



