鄂托克旗市场监督管理局车辆定点加油协议政府采购合同公告
2025-11-12
内蒙古/鄂尔多斯 中标结果
鄂托克旗市场监督管理局车辆定点加油协议政府采购合同公告
内蒙古/鄂尔多斯-2025-11-12 00:00:00
内蒙古/鄂尔多斯-2025-11-12 00:00:00
|
鄂托克旗市场监督管理局车辆定点加油协议政府采购合同公告
【信息时间: ****/**/** 阅读次数: 】【我要打印】【关闭】 【该公告信息由“内蒙古自治区政府采购网”自动推送至本网站,联系电话:************】 |
||||||||||||
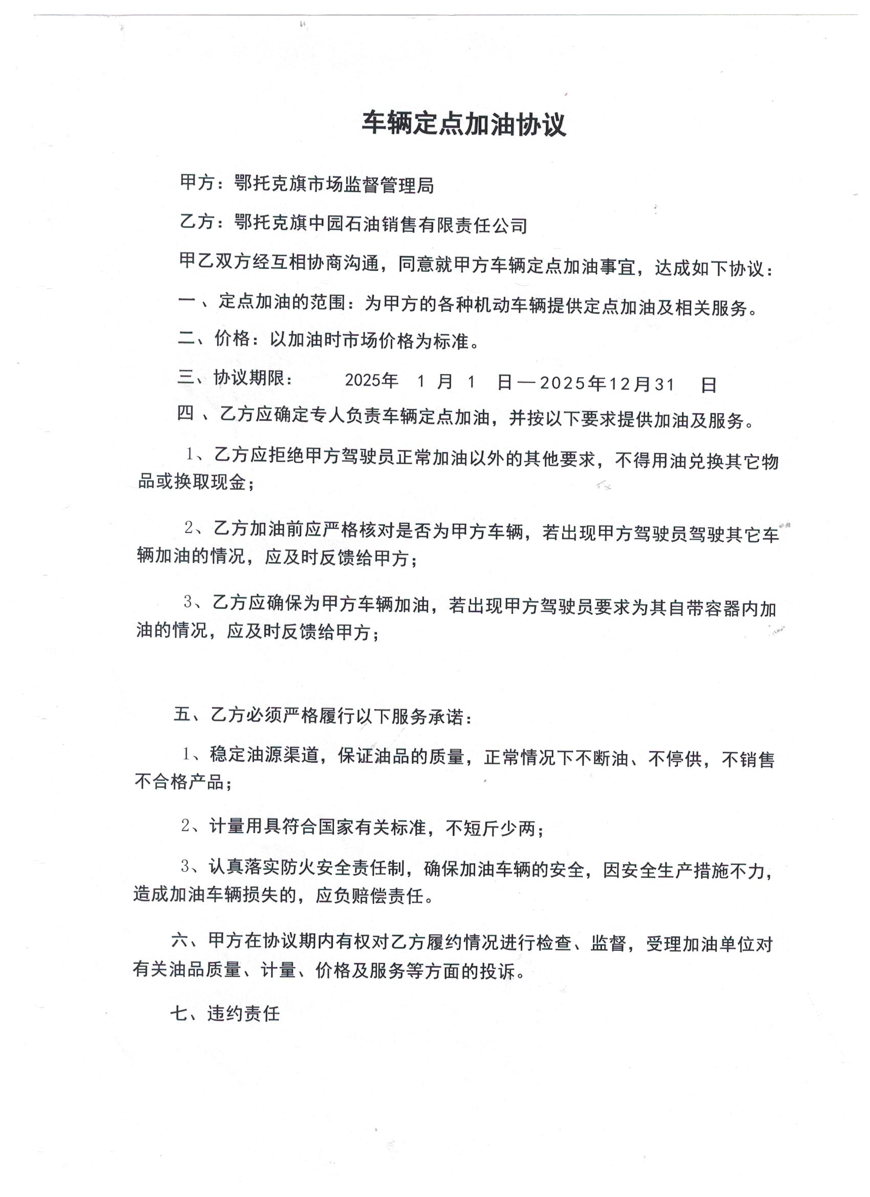
一、合同编号:鄂财购备字(电子)[****]*******号二、合同名称:车辆定点加油协议三、项目编号:鄂财购备字(电子)[****]*******号四、项目名称:车辆加油五、合同主体采购人(甲方):鄂托克旗市场监督管理局 地址:鄂尔多斯市鄂托克旗 联系方式:*********** 供应商(乙方):鄂托克旗中园石油销售有限责任公司 地址:内蒙古自治区鄂尔多斯市鄂托克旗内蒙古自治区鄂尔多斯市鄂托克旗乌兰镇阿尔寨街东石油公司北***米 联系方式:*********** 六、合同主要信息主要标的:
合同金额: *,***.**元,大写(人民币):壹仟叁佰零伍元整 履约期限:****年**月**日至****年**月**日 履约地点:鄂托克旗市场监督管理局 采购方式: 七、合同签订日期****年**月**日 八、合同公告日期****年**月**日 九、其他补充事宜
合同附件: 鄂托克旗市场监督管理局 ****年**月**日 |
||||||||||||
|
||||||||||||



