众采
首页
产品套餐
登录
|
注册
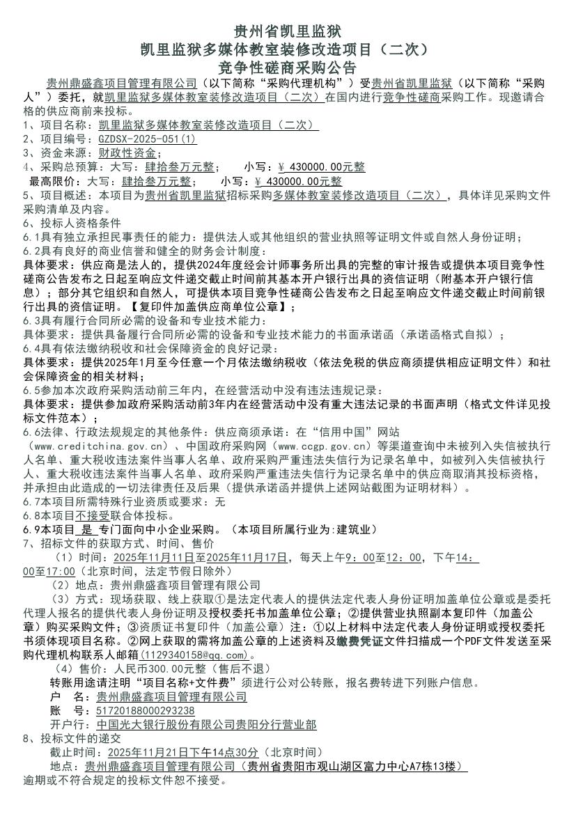
新闻资讯 贵州省凯里监狱多媒体教室装修改造项目(二次)竞争性磋商采购公告
2025-11-11
贵州/黔东南
招标采购
新闻资讯 贵州省凯里监狱多媒体教室装修改造项目(二次)竞争性磋商采购公告
贵州/黔东南-2025-11-11 00:00:00
贵州省凯里监狱多媒体教室装修改造项目(二次)竞争性磋商采购公告
*****;
*****;
*****; 字号:[
小
中
大
]*****;
[我要打印]
*****;
[关闭]
视力保护色:
分享到:
微信客服
公众号
小程序
法律声明
|
服务协议
|
隐私条款
|
站点地图
|
XML地图
|
新闻栏目
© 众采招标网 南京预见商擎信息科技有限公司 版权所有
|
苏ICP备19019254号-5
京公网安备 11010804033151号
用户反馈
服务协议
隐私协议
法律声明