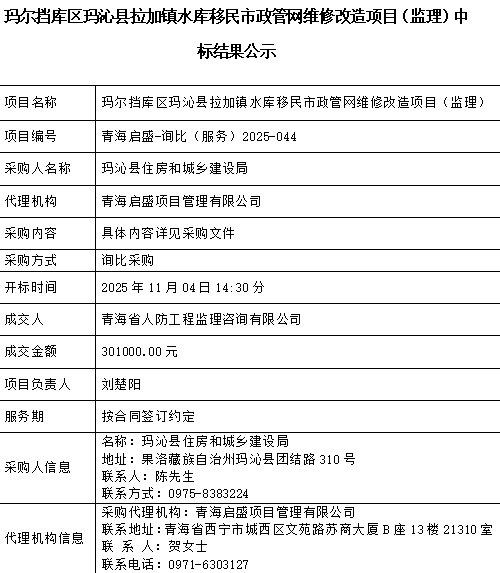
玛尔挡库区玛沁县拉加镇水库移民市政管网维修改造项目(监理)
2025-11-10
青海/果洛 终止废标
玛尔挡库区玛沁县拉加镇水库移民市政管网维修改造项目(监理)
青海/果洛-2025-11-10 00:00:00
青海/果洛-2025-11-10 00:00:00
信息时间:**********信息来源:青海专区阅读次数:




