众采
首页
产品套餐
登录
|
注册
宝鸡市渭滨区
姜谭
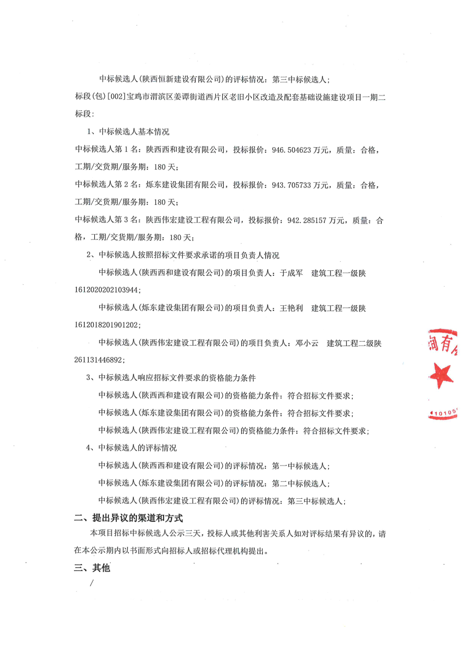
街道西片区老旧小区改造及配套基础设施建设项目一期中标候选人公示
2025-11-07
陕西/宝鸡
中标结果
宝鸡市渭滨区
姜谭
街道西片区老旧小区改造及配套基础设施建设项目一期中标候选人公示
陕西/宝鸡-2025-11-07 00:00:00
宝鸡市渭滨区
姜谭
街道西片区老旧小区改造及配套基础设施建设项目一期中标候选人公示
信息来源: 渭滨区发展和改革局 发布时间: ********** **:**:**
附件下载
关联政策
关联资讯
微信客服
公众号
小程序
法律声明
|
服务协议
|
隐私条款
|
站点地图
|
XML地图
|
新闻栏目
© 众采招标网 南京预见商擎信息科技有限公司 版权所有
|
苏ICP备19019254号-5
京公网安备 11010804033151号
用户反馈
服务协议
隐私协议
法律声明