河南/郑州-2025-11-03 00:00:00
河南省商务投资有限公司
选聘律师事务所项目竞争性磋商
邀请函
来源:本站 时间:**********
有关律师事务所:
河南省商务投资有限公司与某公司发生投资纠纷,拟聘请律师事务所进行案件执行,现采用竞争性磋商方式对法律服务组织采购,欢迎符合条件的供应商前来参加。有关本次项目的基本信息如下:
一、项目名称
河南省商务投资有限公司选聘律师事务所项目。
二、采购项目简要说明
(一)工作需求
河南省商务投资有限公司与某公司案件进入执行阶段,执行金额为****.**万元及违约金,拟于近期向金水区人民法院提起强制执行申请。服务机构负责执行阶段工作有:
*.向法院提交强制执行申请及相关材料,办理执行立案手续;
*.通过律师调查令调查被执行人的财产状况(包括但不限于银行存款、不动产、动产、股权、债权等);
*.申请财产查封、扣押、冻结等强制措施,申请评估拍卖相关财产,推动法院对被执行人采取限制高消费、纳入失信名单、司法拘留等措施;
*.代理参与执行过程中的和解谈判、执行异议及复议、案外人异议处理等法律程序;
*.及时向公司汇报执行进展,提供专业法律意见,推动执行程序高效推进;
*.完成与本案执行相关的其他法律服务工作。
(二)服务期限
至此案执行终结,包括执行完毕、终本执行、终本恢复执行等程序。
(三)代理费
不超过收回投资额的*‰。
三、响应人资格要求
*.响应人能够与采购方签订相关合同,遵守《中华人民共和国政府采购法》等国家法律法规;
*.须具备司法行政部门颁发的有效的《律师事务所执业许可证》;
*.律师事务所设立时间*年以上,拟为本项目派驻律师不少于*名,须同时具备律师执业资格证书,提供*年及以上社保缴纳记录,不得超过法定退休年龄,其中至少*名律师具有*年以上执业经验。
注:响应人以上条件中有任何一条不满足,其响应文件将被拒绝。
四、报名及递交响应文件
请于****年**月**日上午*:*****:**,将密封的响应文件(正本壹份,副本叁份,密封并加盖公章)递交至河南省商务投资有限公司,响应文件须胶装,并以连续页码装订,否则将导致响应被拒绝。同时携带《律师事务所执业许可证》副本、被授权人身份证、委托授权书原件以备查。
五、磋商方式
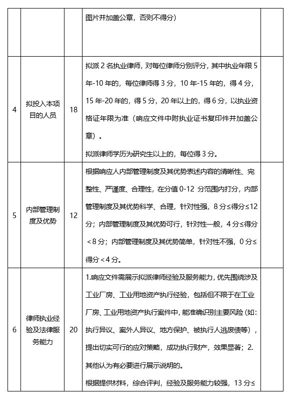
综合评分法,采取评委评分原则,满分***分,从高分到低分依次确定服务机构,详见 “河南省商务投资有限公司选聘律师事务所项目竞争性磋商评分细则”。
六、磋商时间、地点及联系人
时 间:****年**月**日下午**:**
地 址:河南省商务投资有限公司会议室
联系人:李先生
联系电话:************* ***********
河南省商务投资有限公司
选聘律师事务所项目竞争性磋商
评 分 细 则






