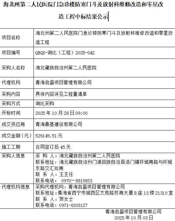
海北州第二人民医院门急诊楼防寒门斗及放射科维修改造和零星改造工程
2025-11-03
青海/海北 中标结果
海北州第二人民医院门急诊楼防寒门斗及放射科维修改造和零星改造工程
青海/海北-2025-11-03 00:00:00
青海/海北-2025-11-03 00:00:00
信息时间:**********信息来源:青海专区阅读次数:




