众采
首页
产品套餐
登录
|
注册
[采购意向公开]
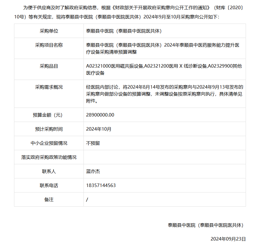
泰顺
县中医院(
泰顺
县中医院医共体)2024年9月至10月政府采购意向
2025-11-03
浙江/温州
招标采购
[采购意向公开]
泰顺
县中医院(
泰顺
县中医院医共体)2024年9月至10月政府采购意向
浙江/温州-2025-11-03 00:00:00
您现在的位置:
首页
>>
交易信息
>>
政府采购
>>
采购意向
[采购意向公开]
泰顺
县中医院(
泰顺
县中医院医共体)****年*月至**月政府采购意向
发布日期: ****/**/*
浏览次数:
字体:[
大
中
小
]
****年
泰顺
县中医药服务能力提升医疗设备采购清单调整.***
微信客服
公众号
小程序
法律声明
|
服务协议
|
隐私条款
|
站点地图
|
XML地图
|
新闻栏目
© 众采招标网 南京预见商擎信息科技有限公司 版权所有
|
苏ICP备19019254号-5
京公网安备 11010804033151号
用户反馈
服务协议
隐私协议
法律声明