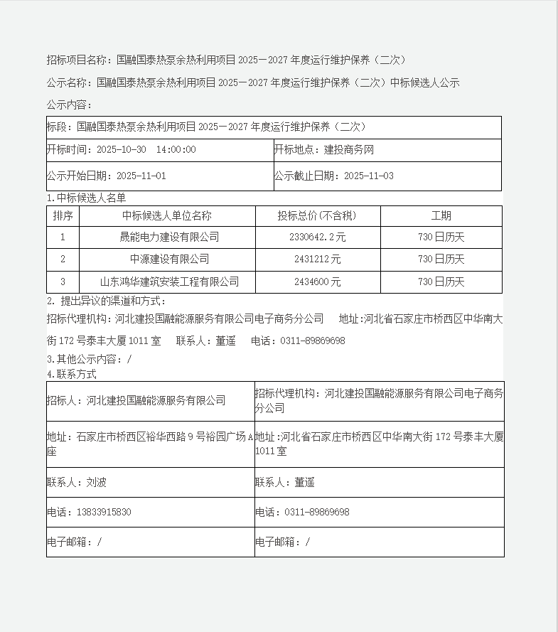
【正常】国融国泰热泵余热利用项目2025—2027年度运行维护保养(二次)中标候选人公示
2025-10-31
河北 中标结果
【正常】国融国泰热泵余热利用项目2025—2027年度运行维护保养(二次)中标候选人公示
河北-2025-10-31 00:00:00
河北-2025-10-31 00:00:00
国融国泰热泵余热利用项目****—****年度运行维护保养(二次)中标候选人公示
**********




