山西医科大学第二医院骨与软组织损伤修复国家级培育重点实验室提质升级建设项目流式细胞仪等设备采购更正公告
2025-10-24
山西/太原 变更澄清
山西医科大学第二医院骨与软组织损伤修复国家级培育重点实验室提质升级建设项目流式细胞仪等设备采购更正公告
山西/太原-2025-10-24 00:00:00
山西/太原-2025-10-24 00:00:00
山西医科大学第二医院骨与软组织损伤修复国家级培育重点实验室提质升级建设项目流式细胞仪等设备采购更正公告
发布时间:********** **:**:**
点击:***次
一、项目基本情况
原公告的采购项目编号:******************
原公告的采购项目名称:山西医科大学第二医院骨与软组织损伤修复国家级培育重点实验室提质升级建设项目流式细胞仪等设备采购 首次公告日期:****年**月**日
二、更正信息
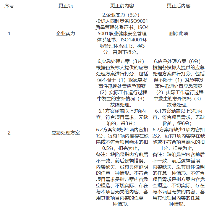
更正事项:采购文件
更正内容:

更正日期:****年**月**日
三、其他补充事宜
四、对本次采购提出询问,请按以下方式联系。
*.采购人信息
名称:山西医科大学第二医院
地址:山西省太原市五一路***号
联系方式:************
*.采购代理机构信息(如有)
名称:山西重力工程咨询有限公司
地址:太原市万柏林区长兴北街*号华润大厦**楼**层
联系方式:***********、************
*.项目联系方式
项目联系人:段振宇、乔舒琪、黄东、孙远东
电话:***********、************



