河南大学淮河医院单气囊电子小肠内窥镜系统采购项目单一来源公示
2025-10-28
河南/信阳 招标采购
河南大学淮河医院单气囊电子小肠内窥镜系统采购项目单一来源公示
河南/信阳-2025-10-28 00:00:00
公告内容文档
河南/信阳-2025-10-28 00:00:00
河南大学淮河医院单气囊电子小肠内窥镜系统采购项目单一来源公示
发布机构:河南大明建设工程管理有限公司
发布日期:********** **:**
访问次数:**
| 一、项目信息 | ||||||||||||||||
| *.项目名称:河南大学淮河医院单气囊电子小肠内窥镜系统采购项目 | ||||||||||||||||
| *.拟采购的货物或服务的说明 | ||||||||||||||||
| 采购单气囊电子小肠内窥镜*套 | ||||||||||||||||
| *.拟采购的货物或服务的预算金额:******元 | ||||||||||||||||
| *.单一来源原因及相关说明 | ||||||||||||||||
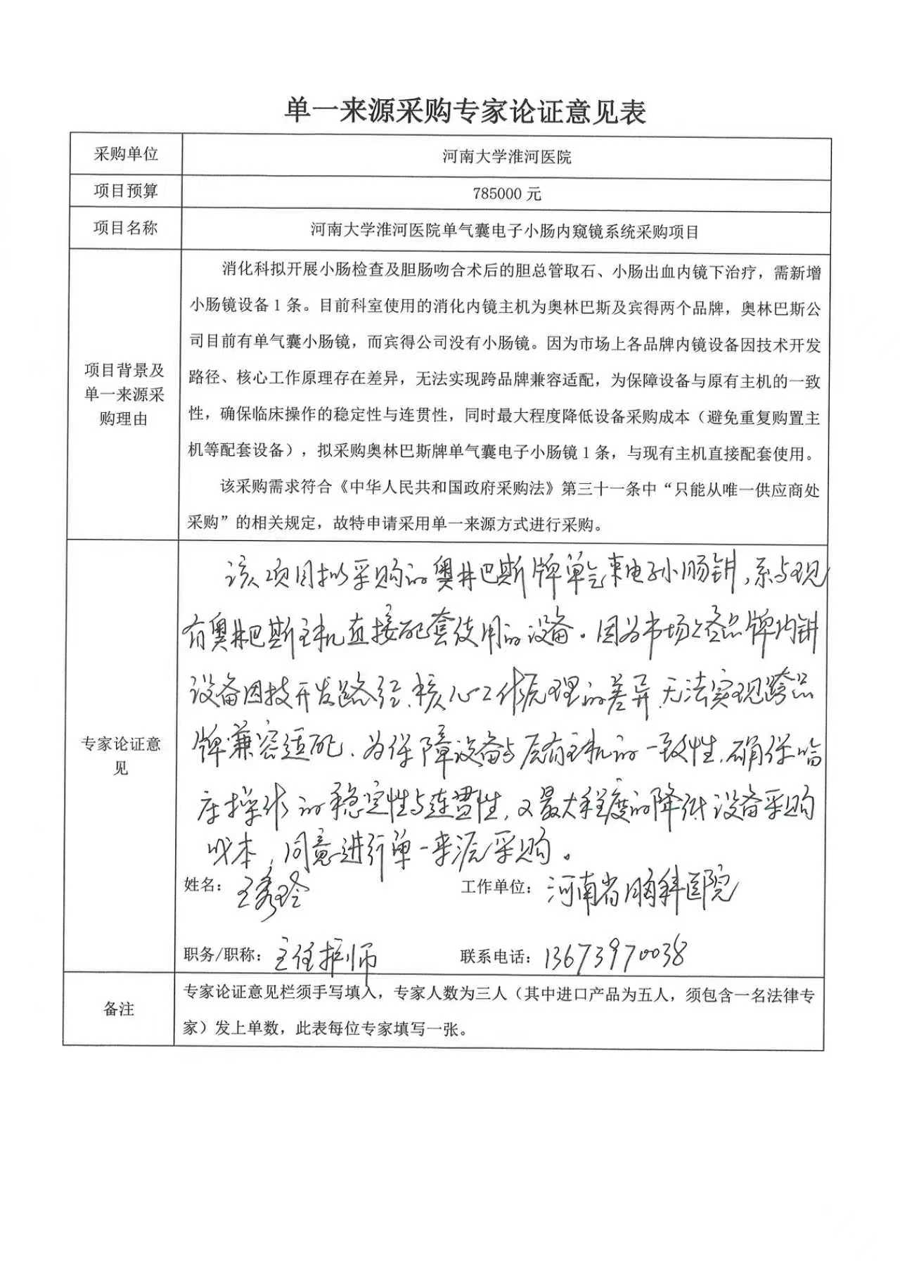
| 消化科拟开展小肠检查及胆肠吻合术后的胆总管取石、小肠出血内镜下治疗,需新增小肠镜设备*条。目前科室使用的消化内镜主机为奥林巴斯及宾得两个品牌,奥林巴斯公司目前有单气囊小肠镜,而宾得公司没有小肠镜。因为市场上各品牌内镜设备因技术开发路径、核心工作原理存在差异,无法实现跨品牌兼容适配,为保障设备与原有主机的一致性,确保临床操作的稳定性与连贯性,同时最大程度降低设备采购成本(避免重复购置主机等配套设备),拟采购奥林巴斯牌单气囊电子小肠镜*条,与现有主机直接配套使用。 该采购需求符合《中华人民共和国政府采购法》第三十一条中“只能从唯一供应商处采购”的相关规定,故特申请采用单一来源方式进行采购。 | ||||||||||||||||
| 二、拟定供应商信息 | ||||||||||||||||
| *.名称:河南乐琛商贸有限公司 | ||||||||||||||||
| *.地址:河南省郑州市高新技术产业开发区雪兰路**号*号楼**层*****号 | ||||||||||||||||
| 三、专家论证意见(不少于三名行业技术专家) | ||||||||||||||||
|
||||||||||||||||
| 四、公示期限 | ||||||||||||||||
| ****年**月**日**时**分至****年**月**日**时**分(北京时间,法定节假日除外。) | ||||||||||||||||
| 五、异议反馈时限 | ||||||||||||||||
| ****年**月**日**时**分至****年**月**日**时**分 | ||||||||||||||||
| 六、其他需要公示内容 | ||||||||||||||||
| 任何供应商、单位或者个人对采用单一来源采购方式公示有异议的,可以在公示期内将书面意见(包括联系人、地址、联系电话)反馈给采购人、采购代理机构。 | ||||||||||||||||
| 七、联系方式 | ||||||||||||||||
| *. 采购人信息 | ||||||||||||||||
| 名称:河南大学淮河医院 | ||||||||||||||||
| 地址:河南省开封市鼓楼区西门大街 *** 号 | ||||||||||||||||
| 联系人:王老师 | ||||||||||||||||
| 联系方式:************* | ||||||||||||||||
| *.财政部门信息 | ||||||||||||||||
| 名称:河南省财政厅政府采购监督管理处 | ||||||||||||||||
| 地址:河南省郑州市金水区经三路**号 | ||||||||||||||||
| 联系人:河南省财政厅政府采购监督管理处 | ||||||||||||||||
| 联系方式:************* | ||||||||||||||||
| *.采购代理机构信息 | ||||||||||||||||
| 名称:河南大明建设工程管理有限公司 | ||||||||||||||||
| 地址:郑州市花园路**号河南省科技信息大厦**楼 | ||||||||||||||||
| 联系人:张领涛 | ||||||||||||||||
| 联系方式:*********** |



