浙江/台州-2025-10-28 00:00:00
一、采购项目信息
项目名称:*********年度台州市本级(含三区)印刷服务开放式框架协议采购项目
项目编号:****************号
二、征集人信息
征集人名称:台州市公共资源交易中心(台州市政府采购中心)
征集人地址:浙江省台州市椒江区台州市府大道***号民泰银行大楼政府采购中心
征集人和联系方式:陈先生**************
三、入围供应商
供应商名称:台州微印云广告传媒有限公司
供应商地址:浙江省台州市路桥区浙江省台州市路桥区桐屿街道新保村文化路***号(自主申报)
供应商联系人和联系方式:吴荷琴************
四、入围产品
五、报价表(标项*) (一)资料汇编印刷服务 类别、要求 印量范围 报价单位 折扣前报价(元) 折扣后报价(元) *.图书拼版、印刷(对开印刷 含纸张,不含设计制版) **克双胶纸、大度 ****本 每印张 *.** *.** **克双胶纸、大度 ****本 每印张 *.** *.** **克双胶纸、大度 ****本 每印张 *.** *.** 对开***版(含拼版费) 块 块 ***.** **.** 四开***版(含拼版费) 块 块 **.** **.** 八开***版(含拼版费) 块 块 **.** **.** ... *.彩页印刷(双面,四色,不含设计制版) 大**开 ****双铜纸 ****张 每***张 *.** *.** 大**开 ****双铜纸 ****张 每***张 *.** *.** 大**开如用****双铜纸纸张费用增加 每***张 *.** *.** 大**开如用****双铜纸纸张费用增加 每***张 *.** *.** 大**开 ****铜板 ****张 每张 *.** *.** 大**开 ****哑铜 ****张 每张 *.** *.** 大**开 ****铜板 ****张 每张 *.** *.** 大**开 ****哑铜 ****张 每张 *.** *.** 大**开 ****铜板 ****张 每张 *.** *.** 大**开 ****哑铜 ****张 每张 *.** *.** 大**开 ****铜板 ****张 每张 *.** *.** 大**开 ****铜板 ****张 每张 *.** *.** 大**开 ****铜板 ****张 每张 *.** *.** ... *.装订(不含印刷费、不含封面费用) 大***、无线胶订、封塑面、平装 *******页 ****本 每**本 **.** **.** 大***、无线胶订、封塑面、平装*******页 ****本 每**本 **.** **.** 大***无线胶订***克皮纹纸面、平装*******页 ****本 每**本 **.** **.** 大***无线胶订***克皮纹纸面、平装*******页 ****本 每**本 **.** **.** 大***、硬质面、锁线精装*******页 ****本 每**本 ***.** ***.** 大***、硬质面、锁线精装*******页 ****本 每**本 ***.** ***.** 大***、骑马订、封塑面*******页 ****本 每**本 **.** **.** 大***、骑马订、封塑面*******页 ****本 每**本 **.** **.** 大***、大***批量书刊、文件装订(骑马订) ***本以上 每**本 **.** **.** 大***、大***批量书刊装订(胶装) ***本以上 每**本 **.** **.** ... (二)信封印刷 类别、要求 印量范围 报价单位 折扣前报价(元) 折扣后报价(元) **(*号)***全木浆牛皮纸 ****个以上 每个 *.** *.** **(*号)****全木浆牛皮纸 ****个以上 每个 *.** *.** **(*号)****全木浆牛皮纸 ****个以上 每个 *.** *.** **(*号)***全木浆牛皮纸 ****个以上 每个 *.** *.** **(*号)***全木浆牛皮纸 ****个以上 每个 *.** *.** ... (三)数字印刷 类别、要求 印量范围 报价单位 折扣前报价(元) 折扣后报价(元) 黑白文件印刷, **、*****单面 **单面单色 ***面 **.** **.** 黑白文件印刷,**、*****双面 **双面单色 ***面 **.** **.** 彩色文件印刷,**、***单面 **单面彩色 ***面 ***.** ***.** 彩色文件印刷,**单面 **单面彩色 ***面 ***.** ***.** **(本) 胶装 *本 *.** *.** 骑马钉 *本 *.** *.** ... (四)单证印刷服务 类别、要求 印量范围 报价单位 折扣前报价(元) 折扣后报价(元) *.各类表单(**纸) **、**克双胶纸 ****张 每***张 **.** **.** **、**克双胶纸 ****张 每***张 **.** **.** **、**克双胶纸 ****张 每***张 **.** **.** **、**克粉红双胶纸 ****张 每***张 **.** **.** **、***克双胶纸 ****张 每***张 **.** **.** **、***克双胶纸 ****张 每***张 **.** **.** ... *.责任书、目标任务书、光荣册封面 **、****铜版、红底、烫金、复膜 **份以内 每份 **.** *.** **份****份 每份 *.** *.** ... *.特种证件、文件 ***皮质封面、******.***(对折) *****份 每份 **.** **.** ********份 每份 **.** **.** ***皮质封面、******.***(对折)、内页两层**丝***薄膜 *****份 每份 **.** **.** ********份 每份 **.** **.** ... (五)其他印刷服务 类别、要求 印量范围 报价单位 折扣前报价(元) 折扣后报价(元) *.文稿纸(文头)印刷 (**、***双胶纸) ******张 每***张 **.** **.** (**、***双胶纸) *********张 每***张 **.** **.** (**、***双胶纸) *********张 每***张 **.*** **.** (**、***双胶纸) **********张 每***张 **.** **.** ... *.信笺、便笺 ***、**克双胶纸(***页,封胶头) *****本 每**本 **.** **.** ***-***本 每**本 **.** **.** ***-***本 每**本 **.** **.** ***-***本 每**本 **.** **.** ***、**克双胶纸(***页,封胶头) *****本 每**本 **.** **.** ***-***本 每**本 **.** **.** ***-***本 每**本 **.** **.** ***-***本 每**本 **.** **.** ... *.档案袋 大度**、**克牛皮纸无背脊 ***只 每***只 **.** **.** 大度**、**克牛皮纸有背脊、气眼 ***只 每***只 **.** **.** 大度**、***克牛皮纸无背脊 ***只 每***只 **.** **.** 大度**、***克牛皮纸有背脊、气眼 ***只 每***只 ***.** **.** 大度**、***克牛皮纸有背脊、气眼 ***只 每***只 ***.** ***.** 大度**原浆优质牛皮卡纸有背脊、气眼 ***只 每***只 ***.** ***.** 手提袋 ***只 每***只 ***.** ***.** ... *.档案封皮、档案盒 ****原浆优质牛皮卡(按**版面计算、单面印、钢刀版压线) ****张 每张 *.** *.** 档案盒(国家标准档案盒****专用纸) ****只 每只 **.** **.** ... *.彩色单页 ** ****铜板(四色) ****张 每张 *.** *.** ** ****哑铜(四色) ****张 每张 *.** *.** ** ****铜板(四色) ****张 每张 *.** *.** ** ****哑铜(四色) ****张 每张 *.** *.** ** ****铜板(四色) ****张 每张 *.** *.** ** ****哑铜(四色) ****张 每张 *.** *.** ... 注:*.以上单项折扣率不得高于**%; *.在实际印刷中,供应商应按不高于上述响应报价的折扣率计算印刷费用。 *.供应商根据自身业务能力及业务许可范围,对各类印刷服务提供印刷工费报价表,台州市政府采购中心将会对最终取得资格的供应商的全部报价在浙江政府采购网上公开。 *.供应商可根据实际印刷服务内容对报价表进行增减,未提供以上报价表的印刷服务,将不纳入*********年度台州市本级(含三区)印刷服务开放式框架协议采购项目范围内。 *.实际印刷时,印刷费包括纸张费和印刷工费以及其它与印刷有关的所有费用及税金,除此以外无其他费用。 供应商全称(公章):台州微印云广告传媒有限公司 日期:****年**月**日
入围商品标项名称
入围商品名称
入围商品规格型号/服务描述
入围商品价格
印刷服务(其他印刷品)
其他印刷品
承诺书:







报价表:
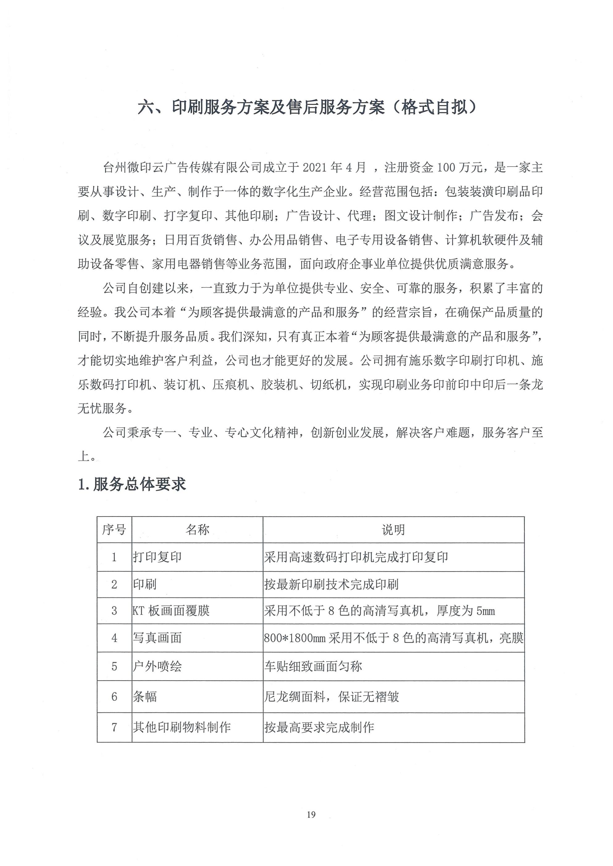
印刷服务方案及售后服务方案:



折扣率 **%



