众采
首页
产品套餐
登录
|
注册
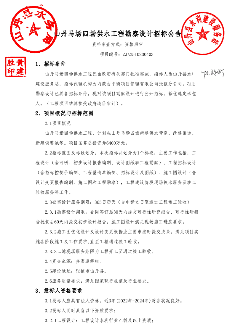
山丹
马场
四场供水工程勘察设计招标/资审公告
2025-10-23
甘肃
招标采购
山丹
马场
四场供水工程勘察设计招标/资审公告
甘肃-2025-10-23 00:00:00
山丹
马场
四场供水工程勘察设计
发布时间:********** **:**
信息来源:
甘肃
原文链接地址
微信客服
公众号
小程序
法律声明
|
服务协议
|
隐私条款
|
站点地图
|
XML地图
|
新闻栏目
© 众采招标网 南京预见商擎信息科技有限公司 版权所有
|
苏ICP备19019254号-5
京公网安备 11010804033151号
用户反馈
服务协议
隐私协议
法律声明