陕西省社会体育运动发展中心2025年运动队专用训练比赛器材购置项目中标(成交)结果公告
2025-10-23
陕西/西安 中标结果
陕西省社会体育运动发展中心2025年运动队专用训练比赛器材购置项目中标(成交)结果公告
陕西/西安-2025-10-23 00:00:00
陕西/西安-2025-10-23 00:00:00
陕西省社会体育运动发展中心****年运动队专用训练比赛器材购置项目中标(成交)结果公告
一、项目编号:***************
二、项目名称:****年运动队专用训练比赛器材购置项目
三、采购结果
采购包*:
| 供应商名称 | 供应商地址 | 中标(成交)金额 | 评审总得分 |
|---|---|---|---|
| 陕西龙易兴泰信息技术有限公司 | 陕西省西安市碑林区长安北路**号朱雀广场写字楼****室 | ***,***.**元 | **.** |
采购包*:
| 供应商名称 | 供应商地址 | 中标(成交)金额 | 评审总得分 |
|---|---|---|---|
| 大连市福旺幸体育文化有限公司 | 辽宁省大连市沙河口区高尔基路***号*层*号凯德和平广场**层***/**号 | ***,***.**元 | **.** |
四、主要标的信息
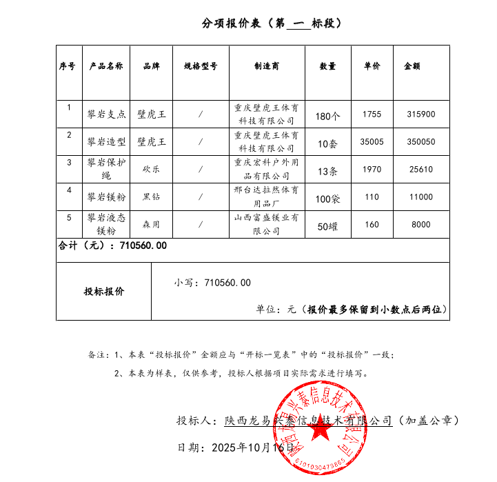
合同包*(陕西省社会体育运动发展中心攀岩训练比赛专用器材采购):
货物类(陕西龙易兴泰信息技术有限公司)
| 品目号 | 品目名称 | 采购标的 | 品牌 | 规格型号 | 数量(单位) | 单价(元) | 总价(元) |
|---|---|---|---|---|---|---|---|
| * | 其他被服 | ****** | 详见分项报价表 | 详见分项报价表 | *.**(批) | ***,***.** | ***,***.** |
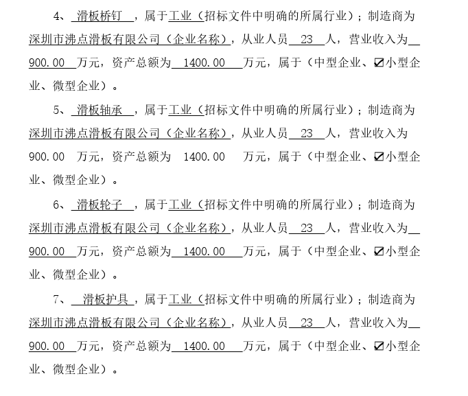
合同包*(陕西省社会体育运动发展中心滑板训练比赛专用器材采购):
货物类(大连市福旺幸体育文化有限公司)
| 品目号 | 品目名称 | 采购标的 | 品牌 | 规格型号 | 数量(单位) | 单价(元) | 总价(元) |
|---|---|---|---|---|---|---|---|
| * | 其他被服 | ****** | 详见分项报价表 | 详见分项报价表 | *.**(批) | ***,***.** | ***,***.** |
五、评审专家(单一来源采购人员)名单:
李晓龙(采购人代表)、黄锁槽、王波、刘海声、张先锋
六、代理服务收费标准及金额:
| 代理服务收费标准及金额 | 无 |
||
|---|---|---|---|
| 合同包号 | 合同包名称 | 代理服务费金额(万元) | 收取对象 |
| * | 陕西省社会体育运动发展中心攀岩训练比赛专用器材采购 | * | 无 |
| * | 陕西省社会体育运动发展中心滑板训练比赛专用器材采购 | * | 无 |
七、公告期限
自本公告发布之日起*个工作日。
八、其他补充事宜
根据财办库〔****〕***号《关于进一步提高政府采购透明度和采购效率相关事项的通知》公示如下:
第一标段:陕西龙易兴泰信息技术有限公司 评审总得分:***.*;评审平均分:**.**;最终得分:**.**
第二标段:大连市福旺幸体育文化有限公司 评审总得分:***.*;评审平均分:**.**;最终得分:**.**
九、凡对本次公告内容提出询问,请按以下方式联系。
*.采购人信息
名称:陕西省社会体育运动发展中心
地址:西安市碑林区建西街**号
联系方式:************
*.采购代理机构信息
名称:陕西省省级单位政府采购中心
地址:西安市碑林区长安北路**号
联系方式:************
*.项目联系方式
项目联系人:赵老师
电话:************
陕西省省级单位政府采购中心
****年**月**日
- * 采购公告
- * 变更公告
- * 结果公告
- * 废标/终止公告
提醒:如果需要投标该项目,请及时登录系统填写投标信息并获取采购文件。



