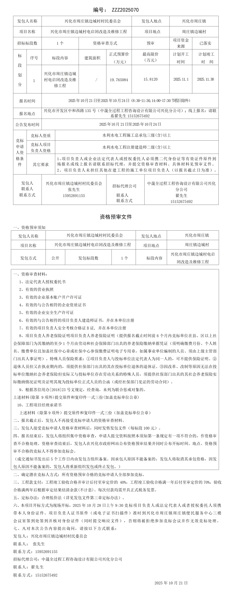
兴化市周庄镇边城村电启闭改造及维修工程发包公告
2025-10-21
江苏/泰州 招标采购
兴化市周庄镇边城村电启闭改造及维修工程发包公告
江苏/泰州-2025-10-21 00:00:00
江苏/泰州-2025-10-21 00:00:00
兴化市周庄镇边城村电启闭改造及维修工程发包公告
- 信息来源:兴化市周庄镇
- 发布日期:********** **:**
- 浏览次数:




