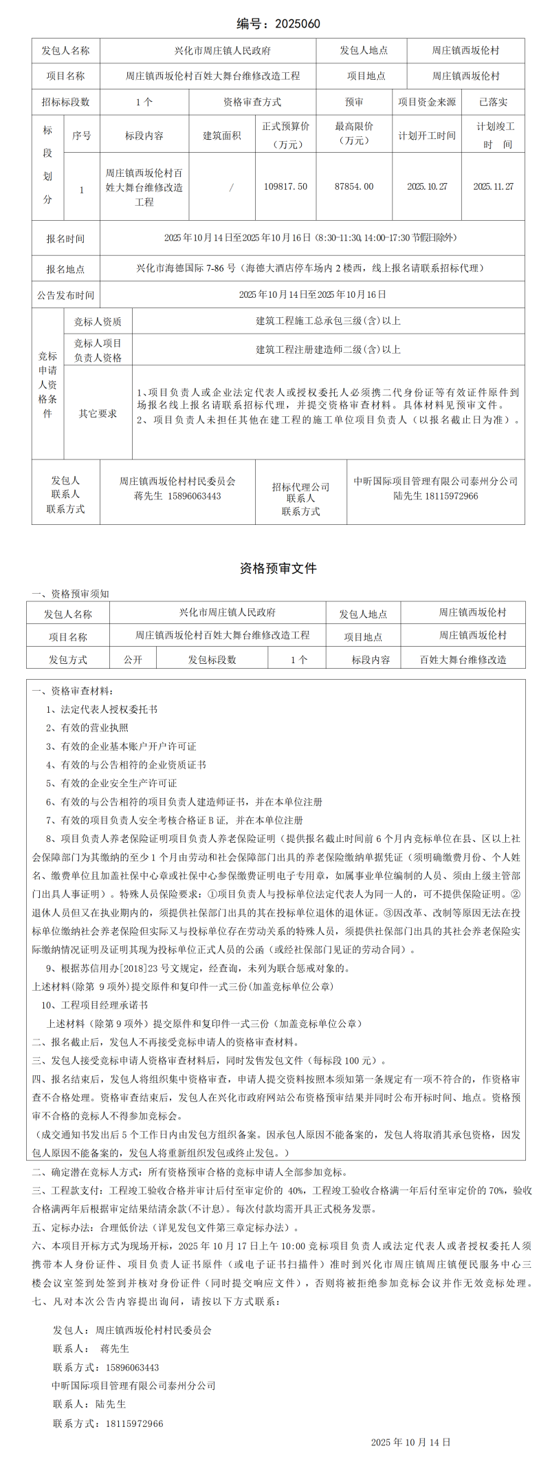
周庄镇西坂伦村百姓大舞台维修改造工程发包公告
2025-10-14
江苏/泰州 招标采购
周庄镇西坂伦村百姓大舞台维修改造工程发包公告
江苏/泰州-2025-10-14 00:00:00
江苏/泰州-2025-10-14 00:00:00
周庄镇西坂伦村百姓大舞台维修改造工程发包公告
- 信息来源:兴化市周庄镇
- 发布日期:********** **:**
- 浏览次数:




