通许县水利局通许县2025年农业水价综合改革项目-中标公告
2025-10-11
河南/开封 中标结果
通许县水利局通许县2025年农业水价综合改革项目-中标公告
河南/开封-2025-10-11 00:00:00
公告内容文档
河南/开封-2025-10-11 00:00:00
通许县水利局通许县****年农业水价综合改革项目*中标公告
发布机构:河南省开兴工程管理咨询有限公司
发布日期:********** **:**
访问次数:***
| 一、项目基本情况 | |||||||||||||||||||||||||||||||
| *、采购项目编号:汴通财招标采购******* | |||||||||||||||||||||||||||||||
| *、采购项目名称:通许县水利局通许县****年农业水价综合改革项目 | |||||||||||||||||||||||||||||||
| *、采购方式:公开招标 | |||||||||||||||||||||||||||||||
| *、招标公告发布日期:****年**月**日 | |||||||||||||||||||||||||||||||
| *、评审日期:****年**月**日 | |||||||||||||||||||||||||||||||
| 二、采购项目用途、数量、简要技术要求、合同履行日期: | |||||||||||||||||||||||||||||||
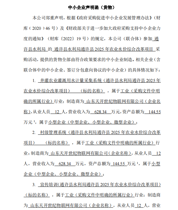
| *.*采购内容:井灌农业灌溉用水计量采集系统***套,充值管理机**台,灌溉射频卡****张,宣传培训等。 *.*质量要求:合格,符合国家现行相关行业标准,并满足采购人要求。 *.*交货(含安装)期限:合同签后**日历天。 *.*质保期:验收合格日起一年 (如果国家、行业或制造商规定有明确期限的,以规定期限长者为准)。 *、合同履行期限:同交货期限 *、本项目是否接受联合体投标:否 *、是否接受进口产品:否 *、是否专门面向中小企业:是 | |||||||||||||||||||||||||||||||
| 三、中标情况 | |||||||||||||||||||||||||||||||
|
|||||||||||||||||||||||||||||||
| 四、评审专家名单 | |||||||||||||||||||||||||||||||
| *.评标组长:高勇 *.其他评委成员:杨文建、李荣军、郭坤、王战胜 | |||||||||||||||||||||||||||||||
| 五、代理服务收费标准及金额: | |||||||||||||||||||||||||||||||
| 收费标准:参照《河南省招标代理服务收费指导意见》豫招协[****]***号文规定向代理机构缴纳代理服务费(按差额定率累进法计算)由中标人一次性支付给代理机构。 | |||||||||||||||||||||||||||||||
| 收费金额:**,***.**元 | |||||||||||||||||||||||||||||||
| 六、中标公告发布的媒介及中标公告期限 | |||||||||||||||||||||||||||||||
| 本次中标公告在《河南省政府采购网》、《开封市公共资源交易信息网》、《中国招标投标公共服务平台》上发布,中标公告期限为*个工作日 。 | |||||||||||||||||||||||||||||||
| 七、其他补充事宜 | |||||||||||||||||||||||||||||||
| *.根据汴公管办(****)**号文规定,若供应商对上述结果有质疑,可在成交公告发布之日起七个工作日内以线上形式向采购人提出质疑,逾期将不再受理,采购人应当自收到质疑之日起七个工作日内作出答复,若质疑人对质疑处理意见有异议或者采购人未在规定的时间内作出答复的,质疑人可在规定时间内以线上形式向该项目行政监督部门提出投诉。(开封市公共资源交易信息网重要文件栏中有政府采购项目质疑、投诉文本格式及要求) *.监督部门及联系方式: 通许县财政局(政府采购办) 统一社会信用代码:****************** 电话:****—******** 联系人:彭女士、齐女士 | |||||||||||||||||||||||||||||||
| 八、凡对本次公告内容提出询问,请按以下方式联系 | |||||||||||||||||||||||||||||||
| *. 采购人信息 | |||||||||||||||||||||||||||||||
| 名称:通许县水利局 | |||||||||||||||||||||||||||||||
| 地址:通许县解放路北段 | |||||||||||||||||||||||||||||||
| 联系人:郭先生 | |||||||||||||||||||||||||||||||
| 联系方式:************* | |||||||||||||||||||||||||||||||
| *.采购代理机构信息(如有) | |||||||||||||||||||||||||||||||
| 名称:河南省开兴工程管理咨询有限公司 | |||||||||||||||||||||||||||||||
| 地址:开封市通许县裕丰路西段南侧青少年活动中心 * 楼 *** 室 | |||||||||||||||||||||||||||||||
| 联系人:李女士 | |||||||||||||||||||||||||||||||
| 联系方式:************* | |||||||||||||||||||||||||||||||
| *.项目联系方式 | |||||||||||||||||||||||||||||||
| 项目联系人:黄先生 | |||||||||||||||||||||||||||||||
| 联系方式:************* | |||||||||||||||||||||||||||||||



