2025年马村区马村街道靳作村街巷硬化项目(二期)-成交公告
2025-09-22
河南/焦作 中标结果
2025年马村区马村街道靳作村街巷硬化项目(二期)-成交公告
河南/焦作-2025-09-22 00:00:00
公告内容文档
河南/焦作-2025-09-22 00:00:00
****年马村区马村街道靳作村街巷硬化项目(二期)*成交公告
发布机构:河南双誉项目管理有限公司
发布日期:********** **:**
访问次数:**
| 一、项目基本情况 | |||||||||||||||||||||||||||||||
| *、采购项目编号:马财磋商采购******** | |||||||||||||||||||||||||||||||
| *、采购项目名称:****年马村区马村街道靳作村街巷硬化项目(二期) | |||||||||||||||||||||||||||||||
| *、采购方式:竞争性磋商 | |||||||||||||||||||||||||||||||
| *、采购公告发布日期:****年**月**日 | |||||||||||||||||||||||||||||||
| *、评审日期:****年**月**日 | |||||||||||||||||||||||||||||||
| 二、成交情况 | |||||||||||||||||||||||||||||||
|
|||||||||||||||||||||||||||||||
| 三、评审专家名单 | |||||||||||||||||||||||||||||||
| 赵文波、赵开路、祝跃霞(业主代表) | |||||||||||||||||||||||||||||||
| 四、代理服务收费标准及金额 | |||||||||||||||||||||||||||||||
| 收费标准:参照河南省招标投标协会关于印发《河南省招标代理服务收费指导意见》的通知(豫招协【****】***号)规定,由成交人支付。 | |||||||||||||||||||||||||||||||
| 收费金额:*,***.**元 | |||||||||||||||||||||||||||||||
| 五、成交公告发布的媒介及成交公告期限 | |||||||||||||||||||||||||||||||
| 本次中标公告在《河南省政府采购网》、《焦作市政府采购网》、《焦作市公共资源交易中心网》上发布,成交公告期限为*个工作日 。 | |||||||||||||||||||||||||||||||
| 六、其他补充事宜 | |||||||||||||||||||||||||||||||
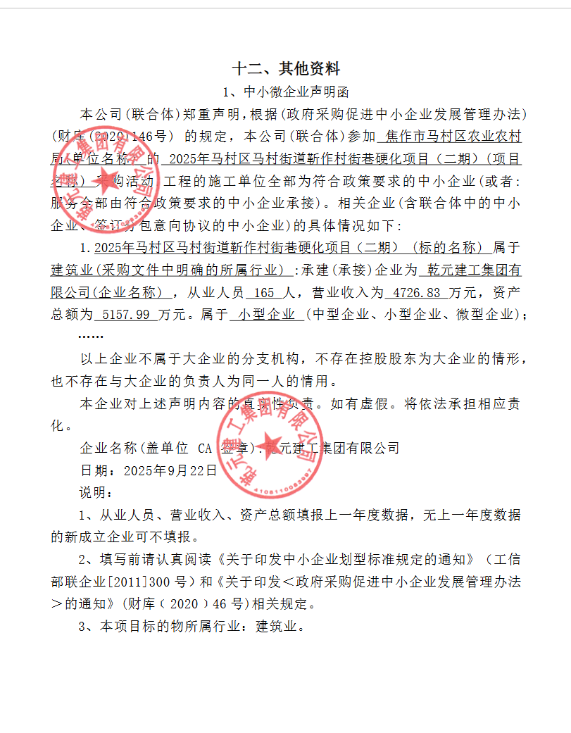
| *、评标结果: 第一名:乾元建工集团有限公司 ,最终报价******.**元;最终得分:**.**分。 第二名:河南鑫政德园林建筑工程有限公司,最终报价******.**元;最终得分:**.**分。 第三名:河南新鸿德建设有限公司,最终报价******.**元;最终得分:**.**分。 *、各有关当事人对结果公告有异议的,在结果公告期限届满之日起七个工作日内,以书面形式向采购人或采购代理机构提出质疑,并以投标人提交的质疑函接受确认日期作为受理时间,逾期未提交的不再受理。 | |||||||||||||||||||||||||||||||
| 七、凡对本次公告内容提出询问,请按以下方式联系 | |||||||||||||||||||||||||||||||
| *. 采购人信息 | |||||||||||||||||||||||||||||||
| 名称:焦作市马村区农业农村局 | |||||||||||||||||||||||||||||||
| 地址:焦作市马村区建兴路***号 | |||||||||||||||||||||||||||||||
| 联系人:赵先生 | |||||||||||||||||||||||||||||||
| 联系方式:************ | |||||||||||||||||||||||||||||||
| *.采购代理机构信息(如有) | |||||||||||||||||||||||||||||||
| 名称:河南双誉项目管理有限公司 | |||||||||||||||||||||||||||||||
| 地址:河南省焦作市示范区神州路东段***号创基智谷产业园*区*号楼 | |||||||||||||||||||||||||||||||
| 联系人:赵女士 | |||||||||||||||||||||||||||||||
| 联系方式:************ | |||||||||||||||||||||||||||||||
| *.项目联系方式 | |||||||||||||||||||||||||||||||
| 项目联系人:赵先生、赵女士 | |||||||||||||||||||||||||||||||
| 联系方式:************、************ | |||||||||||||||||||||||||||||||



