陕西/西安-2025-09-15 12:56:21
招标公告
一、招标条件
本次招标项目为杨家村综合改造项目四标段(**#、**#、**#楼)施工总承包,招标类型为专业分包 招标人为陕西建工新城建设投资有限公司。项目已具备招标条件,现对该项目景观绿化及室外管网工程 进行公开招标。
二、项目概况及招标范围:
*、工程概况:
工程地点:西安市新城区长乐西路以北约****,东半截巷路东
结构类型:框架剪力墙结构
建筑面积:******.**㎡
*、招标范围及工作内容:
招标施工范围:本项目施工图纸(含设计变更)所示范围内景观绿化及室外管网工程。
施工内容包括:包括但不限于本工程施工图纸设计及变更范围内所示景观绿化及室外管网工程施工全部工作内容,工完场清及与之相关的工作复检验收、资料编制报送等且满足治污减霾要求等 。
技术标准:符合图纸及设计规范等要求,详见图纸及规范 。
质量标准/设备要求:达到国家现行施工验收规范“合格”标准 。
安全要求:遵守有关安全生产和文明施工的规定;杜绝安全事故发生 。
进度要求(主要工期节点):工期应满足建设单位及甲方总工期及阶段工期要求,若不能满足,应承担工期延误违约责任 。
*、其他要求:
/。
三、投标人资格要求:
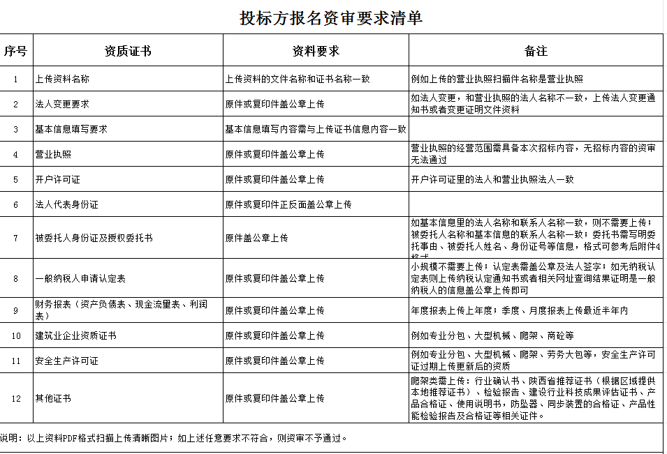
*、投标人为独立法人资格,具备营业执照、市政公用工程施工总承包资质三级及以上、安全生产许可证、开户许可证、纳税证明、法人身份证、财务报表(半年内或上年度整年),注册资本金****万及以上万元,并具有相应的施工能力。
*、具有相关经营范围的有效营业执照及安全生产许可证,具有相关工程专业承包资质。
*、近三年施工业绩及企业资信良好,无不良记录,类似工程完成情况良好。
*、具有相应的施工能力,满足现场需求。
*、本项目不接受联合体投标。投标单位为同一人或者存在控股、管理关系的不同单位,不得参加同一项目投标的报名。
*、法定代表人授权委托书及被授权人身份证件(法定代表人参与投标仅提供法人身份证)。
*、公告未述内容详见招标文件,不一致时,以招标文件为准。
*、对供应商资质方面的其他要求:市政公用工程施工总承包资质三级及以上。


四、投标报名:
*、公开报名截止时间:自招标公告发布之日起*日截止报名。
*、报名地点:陕建云采电子商务平台(****://******.***)。
*、逾期报名或者未报名的投标人(签收不等同于报名),招标人不予受理。
五、投标保证金
本次投标保证金为¥/万元整(中标后自动转为履约诚意金,投标保证金以公对公转账形式支付,并注明投标单位、项目名称、招标内容。)
账号:/;开户行:/。
对于未能按要求提交投标保证金的投标人,招标人可以视为未响应招标文件内容而取消投标资格。
招标人在确定中标单位后无息返还未中标单位的投标保证金。
六、招标文件的获取
凡有意参加投标者,请于****年*月**日至****年*月**日,在陕建云采电子商务平台(****://******.***)上领取。
七、投标文件的递交
*、投标文件递交的截止时间为****年* 月**日**时,标书递交方式为:
(*)陕建云采电子商务平台(****://******.***)上递交电子扫描签章完整的投标文件***格式。
(*)逾期送达、或未送达指定地点以及提供虚假资料的投标文件,招标人不予受理。
八、平台注册
投标单位必须在陕建云采电子商务平台中陕建投标版块进行登录、注册;注册时需上传资格要求中的资质文件(原件扫描件)***格式,审核通过后方可进行投标工作。
九、联系方式:
招标机构:陕西建工新城建设投资有限公司
地 址:西安市新城区尚勤路***号尚勤大厦***室
联 系 人:薛工 联系电话:***********



