贵州/贵阳-2025-08-29 00:00:00
南明区人民医院保洁服务项目采购需求公开市场调研公告
一、项目概述:
为了更好地开展我院及下属社区卫生服务中心的清洁工作,根据医院环境卫生的特殊性及布局的分散性,针对不同场所的清洁要求、清洁标准等也不尽相同。我院拟采购本院区及下属花果园街道社区第一卫生服务中心、沙冲街道社区卫生服务中心及山水黔城卫生服务中心的保洁服务(含洗衣房洗衣服务)。
二、服务期限:*年
三、服务范围及内容:
(一)服务范围:我院本院区的*号楼及停车场、公共区域、医院临时行政办公区域、花果园街道社区第一卫生服务中心、沙冲街道社区卫生服务中心、山水黔城卫生服务中心的保洁服务(含洗衣房洗衣服务)。



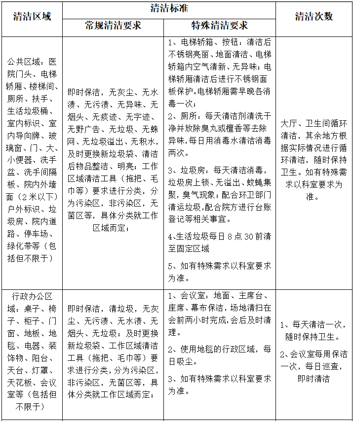
(二)清洁区域内容及要求:





四、人员配置及设备要求:
(一)人员配置:全院及下属*个社区卫生服务中心常驻保洁人员总数不低于**人。
(二)保洁在岗时间:
*.本院区大厅区域:周一至周日*:*****:**;
*.本院区病房区域:周一至周日*:*****:**;
*.本院区行政区域:周一至周日*:*****:**;
*.下属社区卫生服务中心:周一至周日*:*****:**。
(三)组织机构设置要求:供应商需设熟悉医院环境及丰富管理经验的项目经理且具有三年以上工作经验,实行项目经理(主管)负责制,并设立管理办公室(管理办公室由院方提供),管理人员应从协议生效之日起一直到协议终止常住工作现场,联系安排保洁日常工作及问题处理。
(四)保洁服务人员要求:
*.要求人员相对稳定,人员结构合理,身体健康(能够胜任中等强度的体力劳动、具备履行保洁岗位职责的身体条件、能够安全使用常见的清洁工具和化学品),五官端正、无传染病、责任心强,年龄:**周岁以上,**周岁以下。
*.针对特殊科室及岗位(如手术室、医废收集转运人员等)需固定人员,不得随意更换。
*.所有人员上岗前须提交有效期内的健康体检报告,如在服务期内超出有效期的健康体检报告供应商需重新提交。
*.为方便管理,供应商人员进入医院应着装统一,工作人员的着装及劳动保护用品必须符合《职业安全工作规程》的要求。
*.建立完善考勤和考核制度,医院有权对保洁人员服务质量进行监督,对不合格人员要求更换。
*.保证排班合理,满足医院临时特殊时段的清洁需求(如高峰前完成重点区域清洁、夜间突发卫生情况等)。
*.上岗前需接受培训了解院感知识(如消毒流程、医疗垃圾处置规范、安全操作等)在岗期间定期接受院感培训。
(五)相关设备及耗材要求:
根据医院需求提供相关卫生清洁工具:如:地面清洁类,高空清洁类,专项清洁类,辅助设备;院感特殊要求的清洁工具颜色编码标识,抗菌材质的拖把、抹布、不宜扬尘的扫帚、生活垃圾袋及日常清洁工具及耗材等。
(六)其他要求:
*.我院各科室是保洁卫生区域的直接管理者及验收者;每天对中标方保洁的区域进行验收,并进行保洁工作安排;每月对中标方保洁的工作进行考核。
*.保洁标准按照国家《公共场所卫生管理条例》要求及我院的相关要求执行。
*.建立应急机制,对突发清洁需求(如疫情防控、设备污染等)能快速响应。
*.日常应全力配合医院做好重大接待及重大检查等特殊时期的工作,按照检查标准做好卫生清洁工作。
五、报价要求:
(一)床位数:
*.本院区:开放床位***张。
*.花果园街道社区第一卫生服务中心:开放床位**张。
*.沙冲街道社区卫生服务中心:开放床位**张。
*.山水黔城卫生服务中心:开放床位**张。
(二)报价要求:需提交包含以下内容的报价资料:
*.基础报价表:按建筑面积、床位、清洁要求及标准、人员要求等信息,分项列出:日常保洁人工成本(元/月)、清洁耗材费用(元/月)、管理费及税费(%)、服务总价(元/月);
*.服务方案简述:人员配置表、重点区域保洁措施、应急处理流程等;
*.资格证明材料:营业执照、业绩证明(近三年来的类似业绩)。
*.信用证明材料:不得为“信用中国”网站(***.***********.***.**)列入失信被执行人和税收违法黑名单的投标人,不得为中国政府采购(***.****.***.**)政府采购严重违法失信行为记录名单被财政部门禁止参加政府采购活动的投标人(提供查询结果网页截图)。
*.以上材料均需加盖公司公章。
六、重要声明:
*.本次报价仅为市场调研,医院有权不采纳任何报价;
*.报价单位须对报价真实性负责,如存在虚假报价将列入黑名单,失去后续参与投标资格;
*.医院不支付报价产生的任何费用。
七、报价时间:
*.报价时间:****年*月*日*****年*月*日(报价时间为*天)
*.报价地点:贵阳市南明区新华路***号富中商务大厦*楼***室采购办。
*.报价联系人:吴老师、沈老师 *************
*.监督科室及电话:审计办 *************



