新会区古井镇美丽圩镇建设工程房屋现状调查服务采购公告
2025-08-27
广东/江门 招标采购
新会区古井镇美丽圩镇建设工程房屋现状调查服务采购公告
广东/江门-2025-08-27 00:00:00
广东/江门-2025-08-27 00:00:00
关于为【新会区古井镇美丽圩镇建设工程房屋现状调查服务】公开选取【检验检测服务,建设工程质量检测】机构的公告
********** **:** ,在广东省网上中介服务超市为江门市新会区古井镇人民政府 公开选取检验检测服务,建设工程质量检测中介服务机构,现将相关事项公告如下:
此项目采用多选一的直接选取方式,项目业主将在报名的若干家中介机构中,自主选定一家作为中选机构,未被选中的机构不应有任何异议。
-
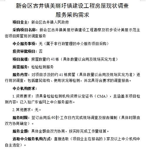
项目业主
江门市新会区古井镇人民政府
-
采购项目名称
新会区古井镇美丽圩镇建设工程房屋现状调查服务
-
中介服务事项
无(属于非行政管理的中介服务项目采购)
-
投资审批项目
否
-
采购项目编码
*************************
-
项目规模
投资额(¥***,***.**元)
-
所需服务
检验检测服务,建设工程质量检测
-
服务内容
对项目涉及的约**栋房屋(具体数量以合同及现场实况为准)进行现状调查,包括建筑结构、使用状况等检测,并出具符合要求的调查报告。
-
中介机构要求
资质(资格)要求、备案要求、执业(职业)人员要求
-
资质(资格)要求说明
具有针对房屋检验检测的资质 查看资质等级树
-
执业(职业)人员总数
*
-
执业(职业)人员要求说明
房屋检验检测人员应具备一定的实践经验,能够独立完成房屋的检验检测工作。这包括对房屋结构、材料、使用状况等方面的全面了解和评估能力。
-
备案要求说明
无
-
其他要求说明:
无
-
服务时限说明
按合同要求
-
服务金额
¥***,***.**元
-
金额说明
无
-
选取中介服务机构方式
直接选取
-
是否选取中介
是
-
选取的中介服务机构
江门市新汇建设工程质量检测站有限公司,鹤山市城乡工程检测有限公司,台山市丰和建筑工程质量检测站有限公司
-
选取理由
该三家单位资质较好,能及时到场处理业主要求,且具有丰富经验的人员。
-
截止报名时间
********** **:**
-
业主单位咨询电话
江门市新会区古井镇人民政府 (登录后查看)
- 采购需求书下载
广东省网上中介服务超市已经向符合资质条件的在库中介服务机构的业务授权人手机号码和中介专属网页发送通知,诚邀符合资质条件的在库中介服务机构登录中介专属网页进行报名。
江门市公共资源交易中心新会分中心
**********



