新会区古井镇美丽圩镇建设工程房屋现状调查服务采购失败项目公示
2025-08-12
广东/江门 招标采购
新会区古井镇美丽圩镇建设工程房屋现状调查服务采购失败项目公示
广东/江门-2025-08-12 00:00:00
广东/江门-2025-08-12 00:00:00
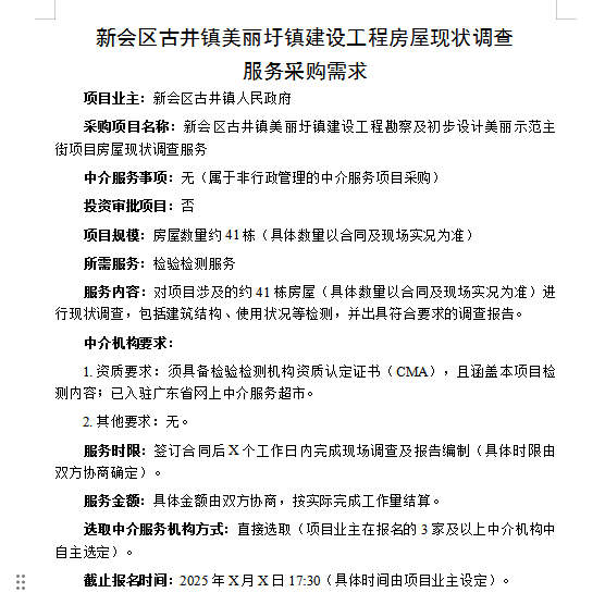
关于【新会区古井镇美丽圩镇建设工程房屋现状调查服务】采购失败项目的公示
-
项目业主:
江门市新会区古井镇人民政府
- 采购项目名称:
-
选取机构中介服务方式:
直接选取
-
失败类型:
项目取消
-
失败原因:
因需求变更,需重新发布。
-
采购失败时间:
**********
- 公示附件:



