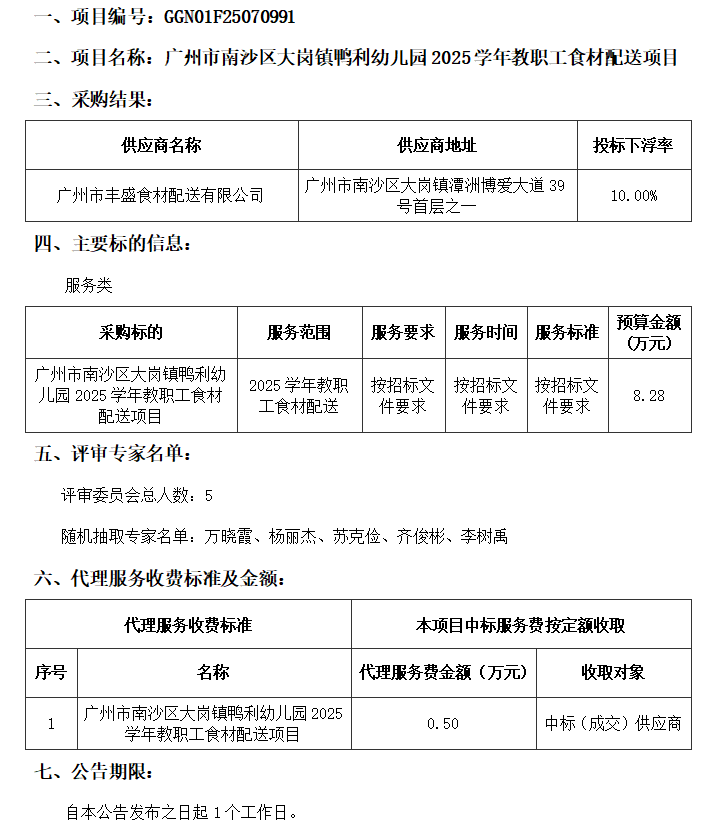
广州市南沙区大岗镇鸭利幼儿园2025学年教职工食材配送项目结果公告
2025-08-08
广东/广州 中标结果
广州市南沙区大岗镇鸭利幼儿园2025学年教职工食材配送项目结果公告
广东/广州-2025-08-08 00:00:00
广东/广州-2025-08-08 00:00:00
广州市南沙区大岗镇鸭利幼儿园****学年教职工食材配送项目结果公告
发布时间: ****年**月**日
广州市南沙区大岗镇鸭利幼儿园****学年教职工食材配送项目结果公告






