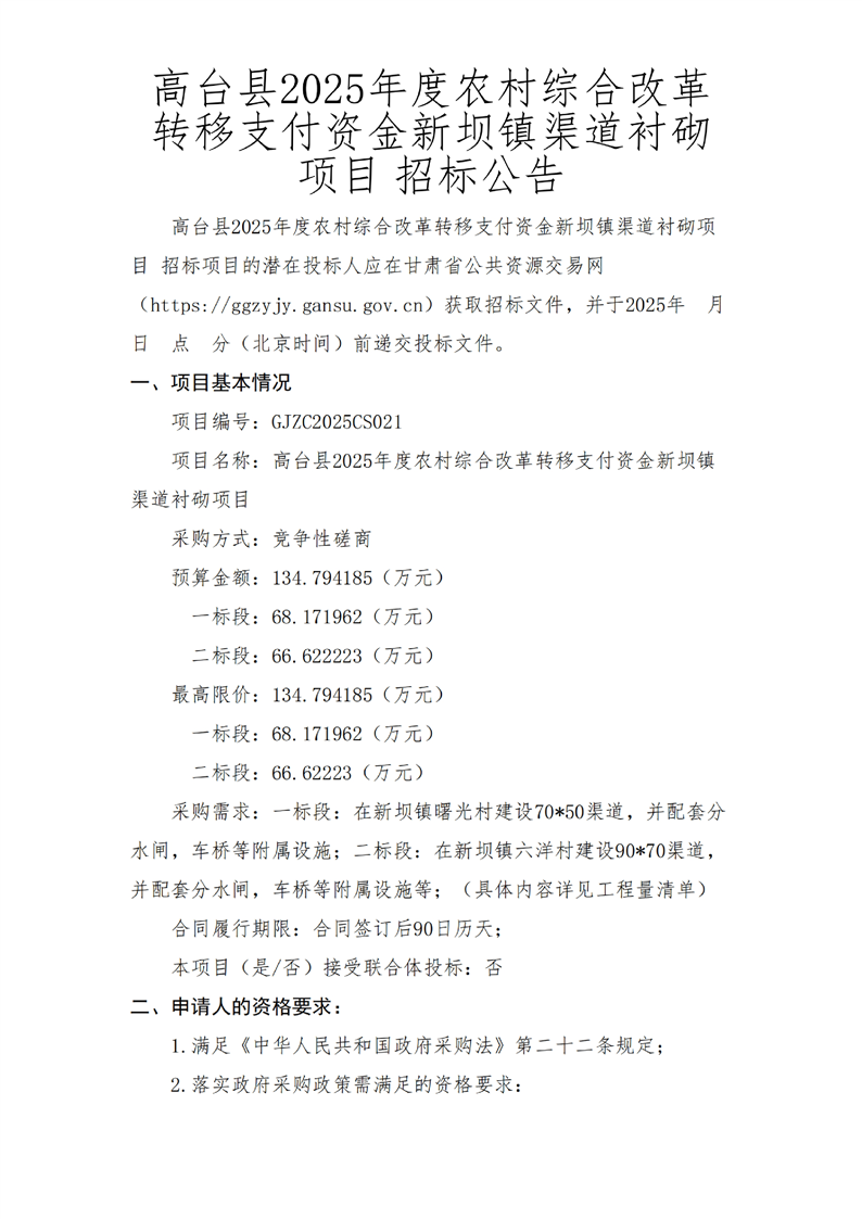
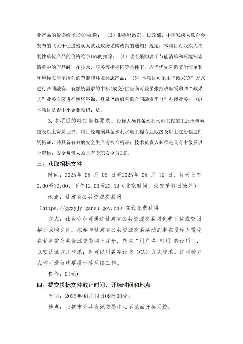
高台县2025年度农村综合改革转移支付资金新坝镇渠道衬砌项目竞争性磋商公告
2025-08-04
甘肃/张掖 招标采购
高台县2025年度农村综合改革转移支付资金新坝镇渠道衬砌项目竞争性磋商公告
甘肃/张掖-2025-08-04 00:00:00
甘肃/张掖-2025-08-04 00:00:00







