陕西/西安-2025-08-04 00:00:00
招标公告
一、招标条件
本次招标项目为杨家村综合改造项目四标段(**#、**#、**#楼)施工总承包,招标类型为物资采购 招标人为陕西建工新城建设投资有限公司。项目已具备招标条件,现对该项目零星材料物资采购进行公开招标。
二、项目概况及招标范围:
*、工程概况:
工程地点:西安市新城区长乐西路以北约****,东半截巷路东
结构类型:框架剪力墙结构
建筑面积:******.**㎡
*、招标范围及工作内容:
招标施工范围:杨家村综合改造项目四标段地砖物资采购。
施工内容包括:包括但不限于杨家村综合改造项目四标段零星材料物资采购及运输。
技术标准:符合甲方要求。
质量标准/设备要求:达到国家现行施工验收规范“合格”标准。
安全要求:遵守有关安全生产和文明施工的规定;杜绝安全事故发生。
进度要求(主要工期节点):工期应满足建设单位及甲方总工期及阶段工期要求,若不能满足,应承担工期延误违约责任。
*、其他要求:/ 。
三、投标人资格要求:
*、投标人为独立法人资格,具备含建筑材料销售范围的有效营业执照,开户许可证、纳税证明、法人身份证、财务报表(近半年内的月度、季度报表或上一年年度报表),注册资本金***万元及以上,并具有相应的供应能力。
*、具有相关经营范围的有效营业执照。
*、近三年施工业绩及企业资信良好,无不良记录,类似工程完成情况良好。
*、具有相应的供应能力,满足现场需求。
*、本项目不接受联合体投标。投标单位为同一人或者存在控股、管理关系的不同单位,不得参加同一项目投标的报名。
*、法定代表人授权委托书及被授权人身份证件(法定代表人参与投标仅提供法人身份证)。
*、公告未述内容详见招标文件,不一致时,以招标文件为准。
*、对供应商资质方面的其他要求:具备含建筑材料销售范围的有效营业执照 。


四、投标报名:
*、公开报名截止时间:自招标公告发布之日起*日截止报名。
*、报名地点:陕建云采电子商务平台(****://******.***)。
*、逾期报名或者未报名的投标人(签收不等同于报名),招标人不予受理。
五、投标保证金
本次投标保证金为¥/万元整(中标后自动转为履约诚意金,投标保证金以公对公转账形式支付,并注明投标单位、项目名称、招标内容。)
账号:/ ;开户行:/ 。
对于未能按要求提交投标保证金的投标人,招标人可以视为未响应招标文件内容而取消投标资格。
招标人在确定中标单位后无息返还未中标单位的投标保证金。
六、招标文件的获取
凡有意参加投标者,请于****年*月*日至****年*月**日,在陕建云采电子商务平台(****://******.***)。
七、投标文件的递交
*、投标文件递交的截止时间为****年*月**日**时,标书递交方式为:
(*)陕建云采电子商务平台(****://******.***)上递交电子扫描签章完整的投标文件***格式。
(*)逾期送达、或未送达指定地点以及提供虚假资料的投标文件,招标人不予受理。
八、平台注册
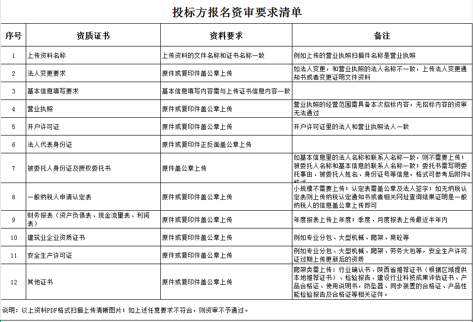
投标单位必须在陕建云采电子商务平台中陕建投标版块进行登录、注册。注册时需上传资格要求中的资质文件(原件扫描件)***格式,审核通过后方可进行投标工作。
九、联系方式:
招标机构:陕西建工新城建设投资有限公司
地址:西安市新城区尚勤路***号尚勤大厦***室
联系人:薛工联系电话:***********



