陕西/西安-2025-07-29 00:00:00
招标公告
一、招标条件
本次招标项目为金茂西安大明宫金茂府一期自持楼栋改造项目,招标类型为专业分包 招标人为陕西建工第五建设集团有限公司。项目已具备招标条件,现对该项目**#**#楼*层及以上铝合金窗专业分包进行公开招标。
二、项目概况及招标范围:
*、工程概况:自持楼栋改造总建筑面积为*****.**㎡,地下室建筑面积约为****.****,地上高层建筑面积约为*****.****。
工程地点:西安市太荣路与太丰巷十字西北角。
结构类型:剪力墙结构
建筑面积:*****.**㎡
*、招标范围及工作内容:
招标施工范围:**#**#楼*层及以上铝合金窗。
施工内容包括:包括但不限于**#**#楼*层以上需要改造位置的铝合金窗框及双银钢化玻璃、五金件、外窗防水、窗户的安装、保护等;**#楼玻璃门骨架、面层、嵌缝、塞口、五金件及其它预埋件、紧固件、拼角角码等清单范围内所有内容(包人工、包材料、包运输车辆、包小型工具、包管理费、包税金、包质量、包安全文明施工、包单价等所有费用)。
技术标准:符合国家标准及施工方案要求。
质量标准:按设计图纸要求、甲方现场具体要求、经甲方审核的施工方案要求及其他相关国家标准规范要求执行。如国家颁布新标准或者更高标准,应当满足新标准或者更高标准的要求。
安全要求:杜绝死亡、重伤、机械、火灾和食物中毒;事故轻伤率≤*‰;安全防护用品使用率达***%,现场安全达标合格率***%;人员持证上岗率***% 。
进度要求(主要工期节点):工期应满足建设单位及甲方总工期及阶段工期要求 。
*、其他要求:
/ 。
三、投标人资格要求:
*、投标人为独立法人资格,营业范围具有门窗加工、销售、开户纳税人许可证、资格证明、法人身份证、财务报表(近半年内的月度、季度报表或上一年年度报表)并在现场配备项目经理、主管工长、专职安全员等相应管理人员,在设备、资金、施工管理方面具备相应的施工及管理能力。
*、具有相关经营范围的有效营业执照。
*、近三年施工业绩及企业资信良好,无不良记录,类似工程完成情况良好。
*、具有相应的施工能力,满足现场需求。
*、本项目不接受联合体投标。投标单位为同一人或者存在控股、管理关系的不同单位,不得参加同一项目投标的报名。
*、法定代表人授权委托书及被授权人身份证件(法定代表人参与投标仅提供法人身份证)。
*、公告未述内容详见招标文件,不一致时,以招标文件为准。
*、对供应商资质方面的其他要求:营业范围具有门窗加工、销售。


四、投标报名:
*、公开报名截止时间:自招标公告发布之日起*日截止报名。
*、报名地点:陕建云采电子商务平台(****://******.***)。
*、逾期报名或者未报名的投标人(签收不等同于报名),招标人不予受理。
五、投标保证金
本次投标保证金为¥/万元整(中标后自动转为履约诚意金,投标保证金以公对公转账形式支付,并注明投标单位、项目名称、招标内容。)
账号:********************;开户行:中国建设银行金花路支行。
对于未能按要求提交投标保证金的投标人,招标人可以视为未响应招标文件内容而取消投标资格。
招标人在确定中标单位后无息返还未中标单位的投标保证金。
六、招标文件的获取
凡有意参加投标者,请于****年*月*日至****年*月**日,在陕建云采电子商务平台(****://******.***)上领取。
六、投标文件的递交
*、投标文件递交的截止时间为****年*月**日**时,标书递交方式为:
(*)陕建云采电子商务平台(****://******.***)上递交电子扫描签章完整的投标文件***格式。
(*)逾期送达、或未送达指定地点以及提供虚假资料的投标文件,招标人不予受理。
七、平台注册
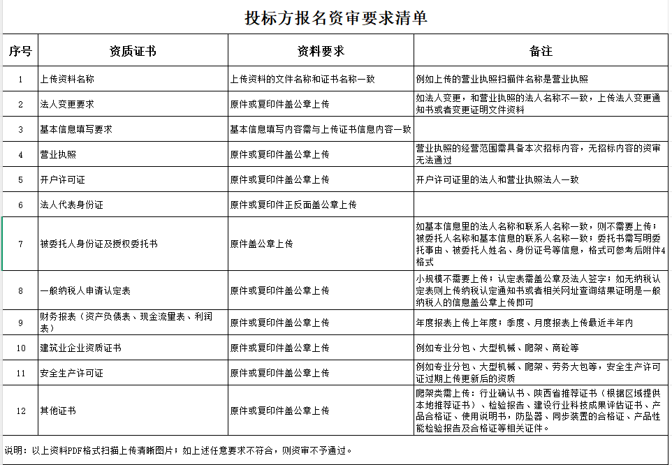
投标单位必须在陕建云采电子商务平台中陕建投标版块进行登录、注册,注册时需上传资格要求中的资质文件(原件扫描件)***格式,审核通过后方可进行投标工作。
八、联系方式:
招标机构:陕西建工第五建设集团有限公司
地 址:陕西省西安市浐灞区金花北路****号
联 系 人: 李苗苗 联系电话:***********



