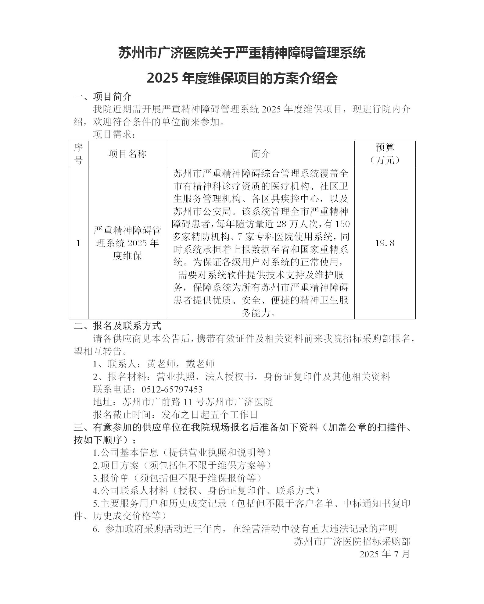
苏州市广济医院关于严重精神障碍管理系统2025年度维保项目的方案介绍会公告
2025-07-15
江苏/苏州 招标采购
苏州市广济医院关于严重精神障碍管理系统2025年度维保项目的方案介绍会公告
江苏/苏州-2025-07-15 00:00:00
,
江苏/苏州-2025-07-15 00:00:00
苏州市广济医院关于严重精神障碍管理系统****年度维保项目的方案介绍会公告
来源:本站浏览:*次**********




