鄂尔多斯市东胜区第三小学第三小学条码打印机购销合同政府采购合同公告
2025-07-02
内蒙古/鄂尔多斯 中标结果
鄂尔多斯市东胜区第三小学第三小学条码打印机购销合同政府采购合同公告
内蒙古/鄂尔多斯-2025-07-02 00:00:00
内蒙古/鄂尔多斯-2025-07-02 00:00:00
鄂尔多斯市东胜区第三小学第三小学条码打印机购销合同政府采购合同公告
发布时间:**********
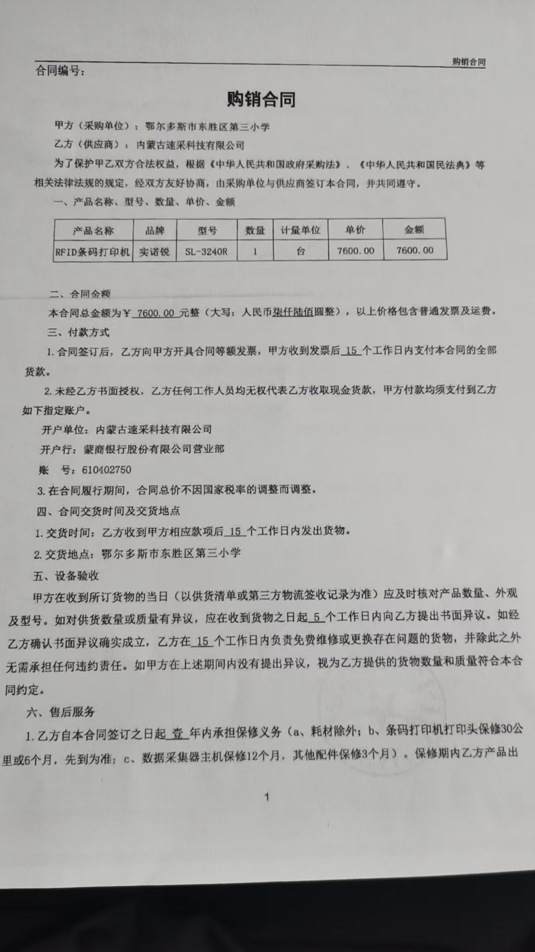
一、合同编号:***************
二、合同名称:第三小学条码打印机购销合同
三、项目编号:鄂财购备字(电子)[****]*******号
四、项目名称:第三小学条码打印机采购
五、合同主体
采购人(甲方):鄂尔多斯市东胜区第三小学
地址:鄂尔多斯市东胜区
联系方式:***********
供应商(乙方):内蒙古速采科技有限公司
地址:内蒙古自治区包头市九原区内蒙古自治区包头九原区建华南路*号天福务广场* ****
联系方式:***********
六、合同主要信息
主要标的:
| 序号 | 名称 | 数量(单位) | 单价(元) | 总价(元) | 规格型号/服务要求 |
|---|---|---|---|---|---|
| * | 条码打印机 | *(台) | ¥*,***.** | ¥*,***.** | 条码类型 二维码 接口类型 无 连接方式 *** 是否可双面打印 否 打印方式 热敏 打印速度 *** 分辨率 ***×****** 最大打印宽度 ***** |
合同金额: *,***.**元,大写(人民币):柒仟陆佰元整
履约期限:****年**月**日至****年**月**日
履约地点:东胜区第三小学
采购方式:
七、合同签订日期
****年**月**日
八、合同公告日期
****年**月**日
九、其他补充事宜
合同附件:
鄂尔多斯市东胜区第三小学
****年**月**日



